![]() |
![]() 製品詳細を表示FEBFAN7688_I00250A評価ボードの詳細 FEBFAN7688SJXA_CP14U306評価ボードの詳細 FAN7688を使用したLLC共振コンバータ設計のアプリケーションノートFairchild FAN7688高度 |
|
|
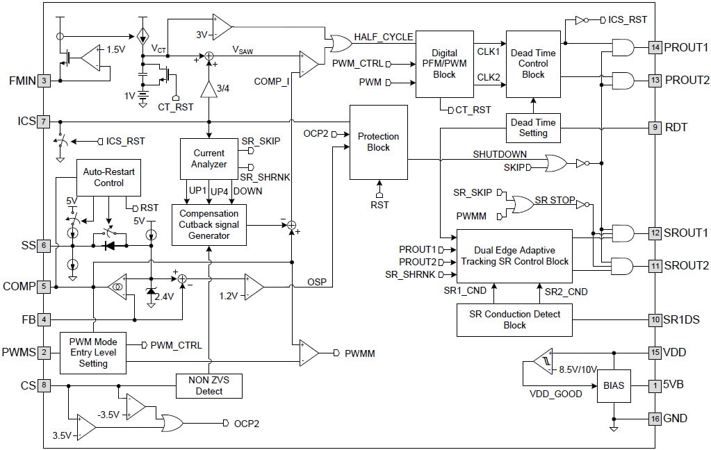
ブロック図![]() |
FEBFAN7688_I00250A評価ボードFEBFAN7688_I00250A評価ボードは、4層プリント基板(PCB)を使用しており、250W(12.5V/20A)定格電力用に設計されています。375Wに設定された最大電力制限での250W最大定格電力があります。ボードの寸法は、163x89x25mmです。 |
FEBFAN7688SJXA_CP14U306評価ボードFAN7688を使用したFEBFAN7688SJXA_CP14U306評価ボード LLCコンバータ、は、二次側に配置されている16ピンコントローラです。FAN7688には、全てのローディングを対象とした最適効率化のためのPFMおよびPWM制御が搭載されており、SR制御の利点を組み合わせて効率化を向上させます。電荷制御に基づいた電流モード制御技術を採用しています。これによって、真の入力電力制限機能を可能にしながらフィードバックループの設計を簡素化することで、電力段のより良好な制御- 出力およびライン-出力伝達関数が実現されています。PFCはFAN6982によって制御されており、平均電流制御用のリーディングエッジ変調を採用している連続導通モード(CCM)に基づいています。また、より良い性能と信頼性を目的とした数多くの高度な機能があります。 特徴
PFC: |
に登録する |




FAN7688を使用したLLC共振コンバータ設計のアプリケーションノート


