![]() |
Analog |
| 特徴
アプリケーション
|
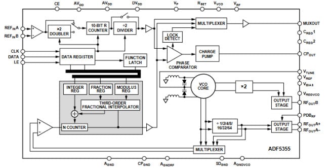
機能ブロック図![]() |
EV-ADF5355SD1Z評価ボードAnalog |
![]() |
>
公開: 2018-05-17
| 更新済み: 2018-05-17






