Analog Devices Inc. ADM3055E/ADM3057E絶縁CANトランシーバ
ADI ADM3055E/ADM3057E信号と電力絶縁CANトランシーバは、5kVrmsおよび3kVrms絶縁コントローラ・エリア・ネットワーク(CAN)物理層トランシーバで、統合絶縁DC-DCコンバータが搭載されています。ADM3055E/ADM3057Eは、最高12Mbpsまでのデータレートに対応可能です。これらのデバイスには、iCoupler®技術が採用されており、3チャンネル・アイソレータ、CANトランシーバ、Analog Devices isoPower® dc-dcコンバータを単一のSMD小型外形集積回路 (SOIC) パッケージに組み合わせることができます。CANトランシーバは、5V単電源によって給電されており、CANおよびCAN FDの完全絶縁ソリューションを実現しています。これらのデバイスは、CANコントローラと物理層バスの間で完全に絶縁されています。ADM3055Eは、5kV rms絶縁電圧、10kVサージ・テスト、8.3mm沿面距離および空間距離を実現しており、デバイスがアプリケーション強化の絶縁要件に適合することが保証されています。ADM3057Eには、3kVrmsの絶縁電圧および7.8mm海面距離があり、20リード・ワイドボディSOICに収められています。ADM3055E/ADM3057Eトランシーバは、工業温度範囲−40°C~+105°Cに完全に指定されています。
特徴
- 3kV rms信号およびパワー絶縁CANトランシーバ
- isoPower統合絶縁dc-dcコンバータ
- 1.7V~5.5V論理レベル用VIOピン
- ISO 11898-2:2016準拠 (CAN FD)
- CAN FDでデータレート最高12Mbpsまで
- 低最大ループ伝播遅延: 150ns
- 拡張コモンモード範囲: ±25V
- バス障害保護: CANHおよびCANLピンで±40V
- 低消費電力スタンバイによってリモート・ウェイク・リクエスト
- 制御のための特別な絶縁信号(終端スイッチなど)
- 6dBによるEN 55022 Class Bに合格
- EMI削減用のスロープ制御
- 沿面距離および空間距離: 最短7.8mm(20リードSOIC_W)
- 高コモンモード過渡電圧耐性:>75kV/μs
- 行動動作温度範囲: −40°C~+105°C
アプリケーション
- CANopen、DeviceNet、その他のCANバス・アプリケーション
- 産業オートメーション
- プロセス制御とビル制御
- 輸送とインフラ
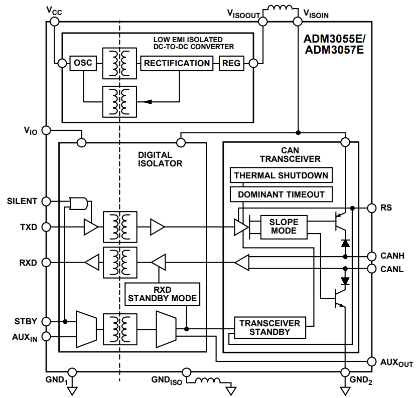
ブロック図
Development Tools
Analog Devices EVAL-ADM3055E-ARDZ Evaluation Board is an Arduino Uno compatible Shield for an isolated Controller Area Network with a flexible data rate (CAN FD) communications port.
公開: 2018-12-19
| 更新済み: 2025-03-04
