ADI EVAL-ADA4099-1評価ボードには、入力と出力にエッジマウント型サブミニチュア型式A(SMA)コネクタがあり、試験装置または他の回路に効率的に接続できます。バルク試験ポイントは、入力と出力に使用される代替オプションとしても組み込まれています。
最適化されたEVAL-ADA4099-1評価ボードの接地板、コンポーネントの配置、電源によって、最大限の回路の柔軟性と性能が実現します。ボードには表面実装技術(SMT)と0805サイズのほぼすべてのコンポーネントを組み合わされており、0603サイズに固定されているバイパスコンデンサ(C1〜C4)を除き、設置を簡素化して必要に応じて交換およびはんだ付けするオプションがあります。EVAL-ADA4099-1には、未実装の抵抗器とコンデンサパッドもあり、ユーザーはさまざまなアプリケーション回路と構成を実装するためのオプションと柔軟性が得られます。
特徴
- ADA4099-1用のフル機能搭載ボード
- 効率的なプロトタイピングが可能
- ユーザー定義の回路構成
- 試験装置や他の回路への簡素化された接続
必要な機器
- デュアル出力DC電源
- デュアルチャンネル信号発生器
- オシロスコープ
- 3 バナナジャック to グラバーケーブル
- BNC to SMAケーブル
フロントとバックのレイアウト
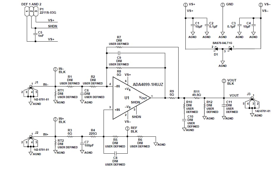
スキーム図
公開: 2021-04-07
| 更新済み: 2022-03-11

