Analog Devices Inc. EVAL-INAMP-ICF-RMZ 評価ボード
アナログ・デバイセズ (Analog Devices) EVAL-INAMP-ICF-RMZ 評価ボードを使用すると、AD8237またはAD8420 間接的電流フィードバック(ICF)計装用アンプを単独で、あるいは隣接基板に接続して評価できます。この評価ボードには両方の計測用アンプが含まれており、表面実装MSOPパッケージで提供されます。ADI EVAL-INAMP-ICF-RMZは、ユーザーがゲイン抵抗器や部品周辺の一般的なディスクリート部品を容易に調整できるよう設計されています。利便性を高めるため、AD8237用の帯域幅モードスイッチとリファレンスジャンパが付属しています。このボードはまた、最適なシグナルインテグリティを確保するため、入力および出力にSMA/SMBアウトラインを備えています。アプリケーション
- 計装用アンプの性能・特性評価
- プログラマブルロジックコントローラ(PLC)
- 分散制御システム(DCS)
- アナログシグナルコンディショニング
- 低消費電力およびポータブルシステム
- アナログ/デジタルコンバータ(ADC)のフロントエンド評価
- カスタム回路のプロトタイピング
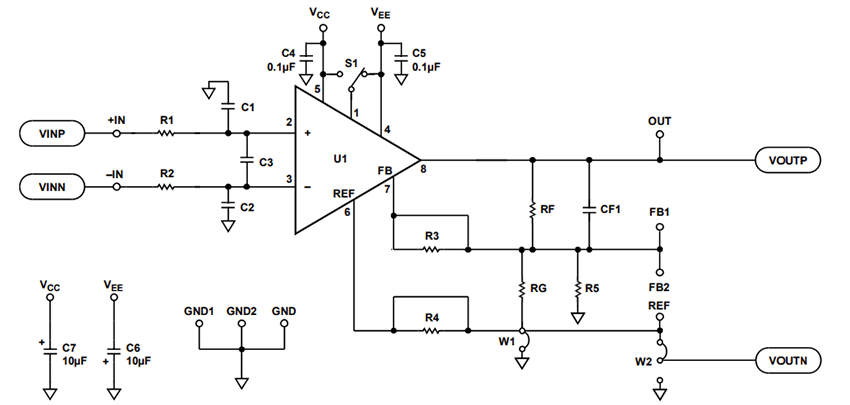
回路図
デフォルト接続
公開: 2025-09-30
| 更新済み: 2025-10-13
