Analog Devices Inc. LT3040電圧出力リファレンス/DAC
Analog Devices Inc. LT3040電圧出力リファレンス/DACは、最大200mAを供給しながらリファレンスまたはDACの精度と正確性の維持を目的とする、独自のアーキテクチャを採用したバッファです。ADIの超低ノイズ・超高PSRRアーキテクチャが特徴で、ノイズに敏感な高精度システムへの電力供給を目的としています。電圧出力リファレンス/DACを対象とした高度電圧バッファとして設計されているLT3040は、1/fという極めて低いノイズおよび非常に低いワイドバンドノイズが特徴です。広い周波数範囲全域での優れたPSRRおよび低ドロップアウト性能も備わっており、200mAのソース電流で標準350mVドロップアウトを実現しています。動作自己消費電流は公称2.5mAで、シャットダウン状態で< 1μAまで降下します。LT3040の広い出力電圧範囲(0V~15V)は、ユニティゲイン動作を維持しながら、VIN電圧に関係なく事実上一定の出力ノイズ、PSRR、帯域幅、負荷安定化を実現しています。バッファは、プログラマブル電流制限、高速スタート機能、出力での障害を示すFAULTフラグも特徴です。LT3040は、最小4.7µFセラミック出力コンデンサで安定しています。内蔵保護には、逆供給電圧保護、逆電流保護、フォールドバックによる内部電流制限、ヒステリシスをともなう熱制限があります。LT3040は、熱強化型12リードMSOPおよび10リード3mm×3mm DFNパッケージでご用意があります。
特徴
- 1.2µvRMS (10Hz~100khz)超低ワイドバンドノイズ
- 0.6µVP-P(0.1Hz~10Hz)超低1/fノイズ
- 1kHz以上で4nV/√Hz以上という超低スポットノイズ
- 1MHzで73dBという超高PSRR
- 125µV超低入力オフセット
- 200mA出力源電流
- 1.8V~20Vワイド入力電圧範囲
- 0V~15V レール・ツー・レール出力電圧範囲
- 単一のコンデンサでノイズとPSRRを改善
- VINピンの高速起動
- FAULTフラグ
- 1MHz高帯域幅
- 350mV低ドロップアウト電圧
- プログラマブル電流制限
- 高精度イネーブル/UVLO
- より低いノイズとより高い電流のために並列化が可能
- フォールドバックを用いた内部電流安定化
- 4.7µFセラミック最小出力コンデンサ
- 逆供給と逆電流保護
- ヒステリシスをともなう熱制限
- 10リード3mm×3mm DFNおよび12リードMSOP
アプリケーション
- ハイスピード/高精度データ変換
- 高精度電圧リファレンス
- ノイズが非常に低い計器
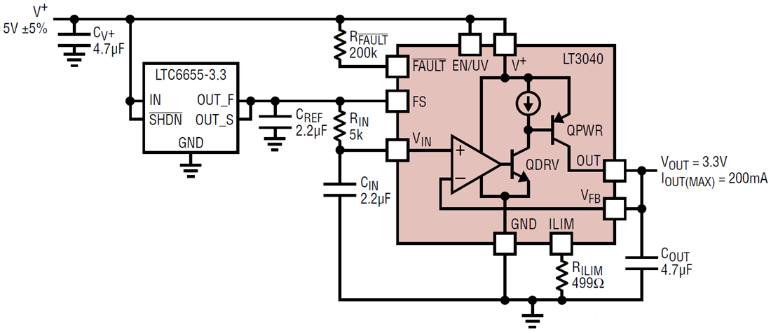
標準アプリケーション
公開: 2019-12-11
| 更新済み: 2025-03-25
