Analog Devices Inc. LTC6115ハイサイド電流・電圧センス
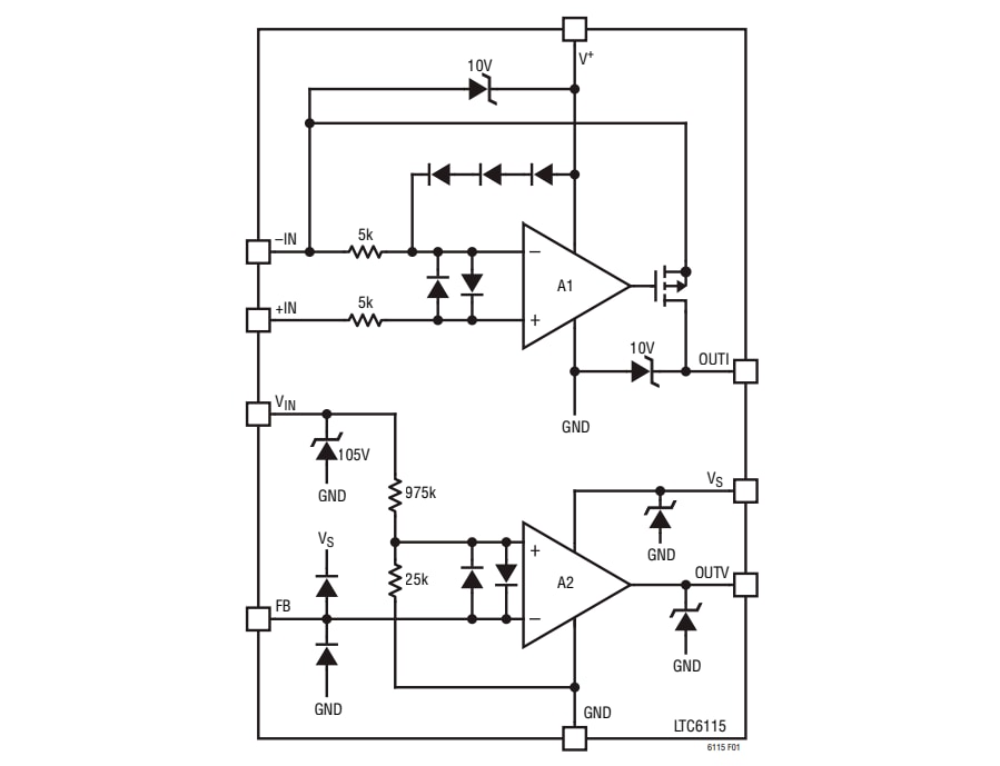
Analog Devices Inc. LTC6115ハイサイド電流・電圧センスは、高電圧、ハイサイド電流センスアンプ、電圧センスアンプの多用途の組み合わせで、設計の柔軟性を実現しており、優れたデバイス特性が備わっています。LTC6115は、電流センスのための±500μVの最大オフセット電圧、および±0.15%の電圧センス合計ゲイン誤差が特徴です。LTC6115は、外付けのセンス・レジスタ全体の電圧をセンシングすることで、電流を監視します。センシングされた電圧は出力電流に変換され、続いて外付けレジスタROUTによって電圧に変換されます。このデバイスは、高速応答時間がそなわっているため、負荷電流警告とシャットオフ保護制御にとって完全な選択です。LTC6115は、同梱されている内部1MΩ抵抗分圧器と高精度電圧アンプを使用した高精度の電圧モニタリングに最適です。アンプのレール・ツー・レール出力の最大限の使用は、フルスケール出力電圧の結果であり、外部ゲインレジスタで構成できます。このレジスタの減衰は40で、VINピンで最高100Vまでセンシングできます。このデバイスは、テレコミュニケーション、産業、車載アプリケーションにおける高精度精密高電圧監視に最適です。LTC6115ハイサイド電流・電圧センスは、12リードMSOPパッケージでご用意があります。
特徴
- 電流センス
- 供給範囲: 5V~100V
- 低オフセット電圧: ±500µV(最高)
- 1µsの応答時間
- 2つのレジスタで設定可能なゲイン
- 低入力バイアス電流: 170pA(最大)
- PSRR: 118dB(最小)
- 低供給電流: 250µA
- 電圧センス
- 電圧センス範囲: 0V~100V
- 高精度1MΩレジスタ分圧器
- 低トータル・ゲイン誤差: ±0.15%(最大)
- 供給電圧範囲: 2.7V~5.5V
- 小供給電流: 57µA
- 動作温度範囲: –40°C~125°C
アプリケーション
- 電流シャント測定
- バッテリモニタリング
- 電源管理
- 自動センシングと制御
- 工業用モニタリング
代表的なアプリケーション
ブロック図
ビデオ
公開: 2019-04-03
| 更新済み: 2023-08-25
