Analog Devices / Maxim Integrated MAX1467x過電圧プロテクター
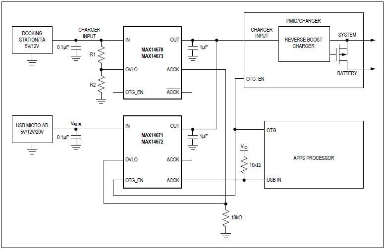
マキシムMAX1467x過電圧プロテクターは、最大+28VDCのポジティブ フォルトから回路を保護します。このデバイスは、WLPパッケージの65mΩ(標準)低オン抵抗(RON)の内部FETを持ち、デバイス両端の電圧降下を効果的に最小限に抑えます。入力電圧が過電圧スレッショルドを上回ると、内部FETがオフになり、保護対象部品の損傷を防ぎます。過電圧保護スレッショルドは、オプションの外付け抵抗で5V~22Vの任意の電圧に調整することができます。このシリーズは、逆バイアス ブロッキング機能も提供します。ほかの電圧レギュレーターと異なり、MAX1467xのデバイスは、ディセーブルされたとき、OUTへの印加電圧がINにフィードバックされません。-40°C~+85°Cの拡張温度範囲により、マキシムMAX1467x過電圧プロテクターは、タブレット、スマートフォン、電子書籍リーダー、PCノートブック、充電USBホストに最適です。The series also features a reverse bias-blocking capability. Unlike other voltage regulators, when the MAX1467x device is disabled, the voltage applied to OUT does not feed back into IN. An extended -40°C to +85°C temperature range makes the ADI MAX1467x Overvoltage Protectors ideal for tablets, smartphones, E-readers, PC notebooks, and charging USB hosts.
特徴
- Protect high-power portable devices
- Wide operating input voltage protection from +3V to +28V
- +100V Surge capability
- 4.5A Continuous current capability (WLP Package)
- Integrated 65mΩ (typ) N-channel MOSFET switch (WLP package)
- Flexible overvoltage protection design
- Wide +5V to +22V adjustable OVLO threshold range
- Active-low ACOK and ACOK indicate input is in range
- OTG Enable allows OUT to supply IN
- Preset accurate internal OVLO thresholds:
- 6.8V ±3% (MAX14670)
- 15.5V ±3% (MAX14671)
- 5.825V ±3% (MAX14672)
- Additional protection features increase system reliability
- OUT-IN reverse bias blocking capability
- Soft-start to mnimize inrush current
- Internal 15ms startup debounce
- Thermal shutdown protection
- Space saving
- 15-Bump, 1.6mm x 2.1mm, WLP package
- 10-Pin, 3mm x 3mm, TDFN package
アプリケーション
- Charging USB hosts
- e-Readers
- PC Notebooks
- Smart phones
- Tablets
Functional Diagram
Typical Operating Circuit
公開: 2014-06-20
| 更新済み: 2023-04-18
