Analog Devices / Maxim Integrated MAX14713 & MAX14714 6Aスマートパワーパスセレクタ
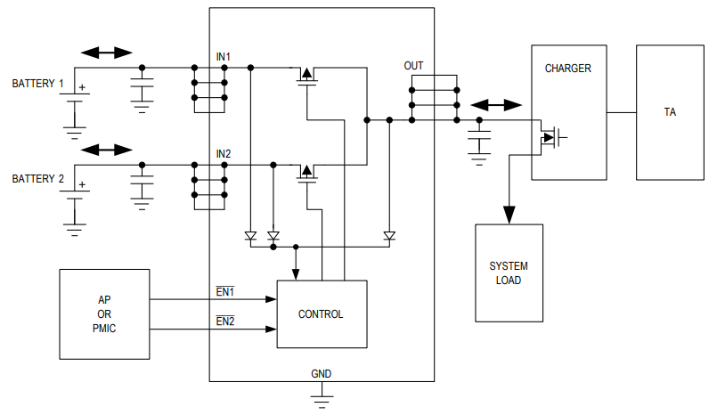
Maxim Integrated MAX14713 & MAX14714 6Aスマートパワーパスセレクタは、低11mΩ(typ)RON内部FETで、2つの独立した電力源から電力を供給できます。このデバイスには、SPDT構成において2つのスイッチがあり、スイッチがオフの場合の双方向電流遮断機能が搭載されています。MAX14713およびMAX14714は、2つの個別イネーブル入力が特徴で、各電源経路を制御します。各イネーブル入力によって、対応するパスが独立スイッチとして制御されます。ただし、両方のパスが有効になっていると、内部コンパレータが入力ノードの電圧に基づいて経路を制御します。また、このデバイスは、超低供給電流も特徴で、動作中またはオフ状態ではバッテリ寿命が長くなります。特徴
- 堅牢な双方向電源経路を実現
- 広い動作入力電圧: +1.6V~+5.5V
- 6Aの連続電流能力
- 統合された2つの11mΩ(typ)MOSFETスイッチ
- 長いバッテリ寿命
- 超低自己消費供給電流: 2.5μA(typ)
- 高速スイッチオーバー
- 最適なソフトスタート
- シンプルなパワースイッチ設計
- 個別のパス制御
- 自動パワーパス制御
- 自動ソフトスタート
- IN1、IN2、OUTによって給電
- 省スペースパッケージ
- 15バンプ1.2x2.0mm WLP
アプリケーション
- スマートフォン
- タブレット
- 電子書籍リーダー
- ウェアラブル
標準アプリケーション回路
公開: 2018-06-21
| 更新済み: 2023-05-04
