Analog Devices / Maxim Integrated MAX16191EVKIT評価キット
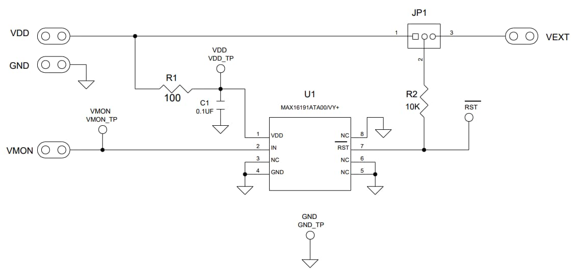
Analog Devices MAX16191EVKIT評価キットは、MAX16191シングルチャンネル、低電圧ウィンドウ検出器監視回路の機能を実証します。この回路はテストと組立が完了しており、MAX16191の0.35%過電圧/低電圧(OV/UV)障害検出機能の評価を促進します。ジャンパJP1は、リセット出力’のSプルアップ・レジスタをVCC以外の電圧に接続するオプションを実現しています。Analog Devices MAX16191EVKIT評価キットは、1" x1" PCBでご用意があり、-40°°C~+125°°Cの車載温度範囲で動作します。特徴
- ±0.35%閾値精度
- 0.875V公称閾値範囲
- ±3% UV/OV監視範囲
- RST信号の10msリセットタイムアウト
- 2通りのリセット出力プルアップ電圧オプション
- 実証された1" x 1" 2層2oz銅PCBレイアウト
- コンパクトなソリューションサイズの実証に使用
- 組立完了、試験済
必要な機器
- MAX16191 EVキット
- 5V/100mA DC電源
- 1V/50mA高精度DC電源
- デジタルアンプ(DMM)1個
- 機能ジェネレータ
- 2チャンネル発振器
回路図
概要
公開: 2021-09-28
| 更新済み: 2023-04-17
