Analog Devices Inc. MAX2000xE車載用降圧コンバータ
Analog Devices Inc. MAX2000xE車載用降圧コンバータは、統合型高圧側および低圧側MOSFETが搭載されています。MAX2000xEは、入力電圧が3.5V〜36Vの範囲で最大8Aまで出力でき、負荷がない状態でわずか15μAの静止電流しか消費しません。リセット信号を観察することで、ユーザーは電圧品質を監視できます。ドロップアウトでは、MAX2000xEコンバータは98%デューティサイクルでの実行によって動作します。これらの機能によって、MAX2000xE車載バックコンバータは、車載アプリケーションに最適です。Analog Devices MAX2000xE車載用バックコンバータには、5V、3.9V、または3.3Vの固定出力電圧が備わっており、補償はデバイスに内部されていて、優れた過渡応答がもたらされています。スイッチング周波数オプションは、400kHzまたは2.1MHzです。強制固定周波数モードとスキップモードは、15μAという超低自己消費電流をともなうデバイスで使用できます。設計者は、ピンを選択できる(SSEN)スペクトラム拡散を介したEMC管理の支援を享受できます。
MAX20004E/MAX20006E/MAX20008Eは、小型の3.5mm x 3.75mm 17ピンFC2QFNパッケージでご用意があり、ごく少数の外付け部品しか必要としません。
特徴
- 小型サイズ用の複数の機能
- の動作VIN 範囲:3V〜36V
- 自己消費電流:15μA(スキップモード時)
- 同期DC/DCコンバータ(統合FET搭載)
- スイッチング周波数 400kHzまたは2.1MHz
- 固定の5ms(デフォルト)内部ソフトスタート
- 固定出力オプション:3.3V/3.9V/5.0V
- LDOコントローラでの98%デューティサイクル動作
- リセット出力
- 高精度
- 出力電圧精度:±2%
- 優れた負荷過渡性能
- 車載環境のための堅牢性
- 電流モード、強制PWM、スキップ動作
- 過温度と短絡保護
- 17ピンFC2QFN(3.5mm x 3.75mm)パッケージ
- EMI性能の最適化を目的とした、ピンを選択できるスペクトラム拡散による対称的なピン配列
- ジャンクション動作範囲:-40°C〜+150°C
- 負荷ダンプ耐性:40V
- AEC-Q100準拠
アプリケーション
- 自動車でのポイントオブロード(PoL)アプリケーション
- 分散DC電力システム
- ナビゲーションと無線ヘッドユニット
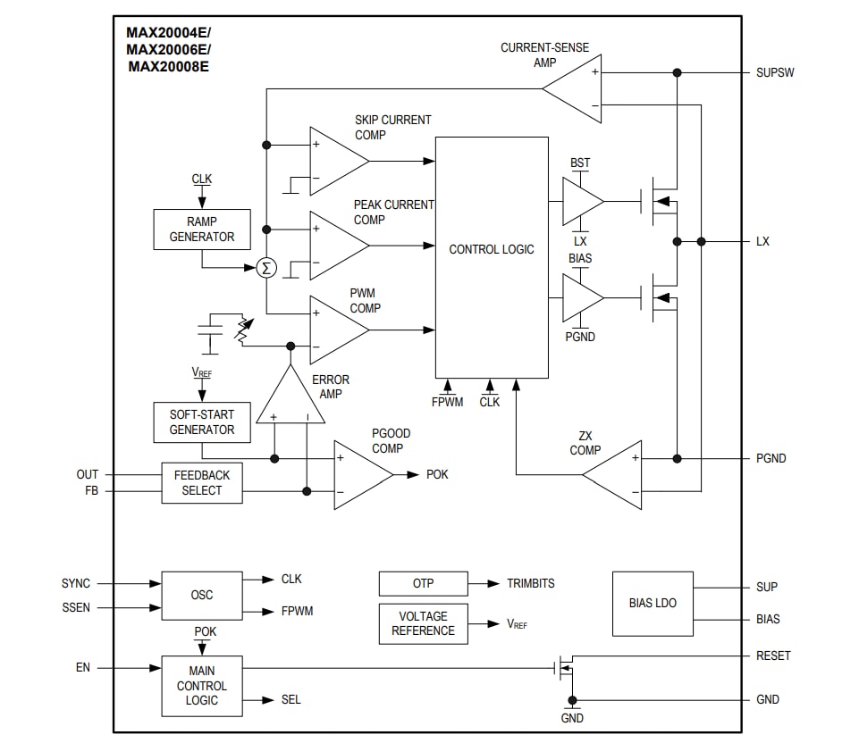
ブロック図
公開: 2020-07-31
| 更新済み: 2024-06-19
