ADI MAX20049EVKIT評価キットは、1つの単一の入力電圧ソースから4つの出力電圧を供給するようにセットアップされています。両方の降圧コンバータ(OUT1、OUT2)とLDO3は、高入力電圧ソース(最高17V)を受け入れることができます。評価キットは、組立と試験が完了しており、実証されたPCレイアウトになっています。
特徴
- MAX20049ATEA/VY+インストールを済(他のICオプションも利用可):
- VOUT1 = 3.8V
- VOUT2 = 1.8V
- VOUT3 = 3.3V
- VOUT4 = 1.2V
- インダクタがインストールされているバランスサイズと効率性(部品表を参照)
- 電圧監視用に提供されているPGOOD プリント基板パッド
- 抵抗器R4およびR5を使用して構成できるSUP1とSUP2
- ジャンパJU1を使用して選択できるLDOIN3入力
- 実績のあるPCBレイアウト
- 組立と試験を完了
必要な機器
- MAX20049評価キット
- 2.7V~18V、3A電源
- 電圧計4台
- 1Aをシンクさせる電子負荷に対応
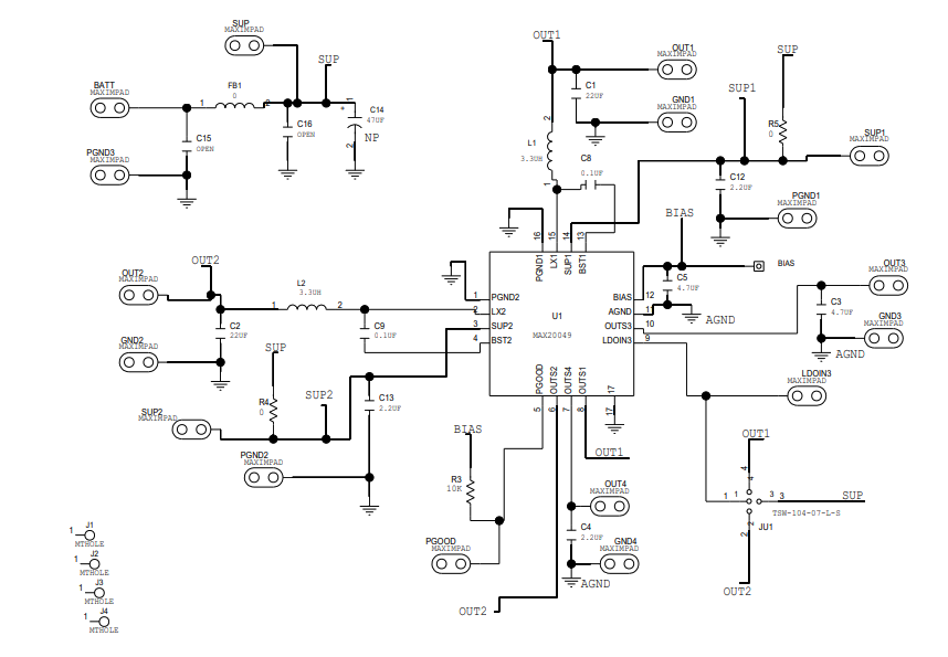
回路図
公開: 2020-11-18
| 更新済み: 2024-07-31

