特徴
- 厳格な自動車OEMモジュールの電力消費および性能仕様に適合
- スキップモードでの3.5µA自己消費電流@ VOUT = 3.3V
- ±1%出力電圧精度: 5.0V/3.3V固定、または1V ~ 10Vの間で調整可能
- 3.5V ~ 42Vの広い入力供給範囲が備わったクランク対応設計が可能
- EMI低減機能によって、広い入力電圧範囲を犠牲にすることなく敏感な無線帯域との干渉を低減
- 50ns(標準)最短on時間によって、2.2MHzでカーバッテリから3.3V出力のスキップフリー動作が実現
- スペクトラム拡散オプション
- 周波数同期入力
- レジスタ-プログラマブル周波数: 220kHz~2.2MHz
- 集積・熱強化パッケージによってボードのスペースとコストを節約
- 2MHz降圧型コントローラ
- 強制連続およびスキップモード付き電流モードコントローラ
- 16ピン・サイドウェッタブル(SW)TQFN-EPパッケージ
- 20Aリファレンス設計を利用可能
- システムの信頼性を向上させる保護機能
- 供給低電圧ロックアウト
- 温度過昇と短絡の保護
- 出力過電圧および低電圧監視
- -40°C ~ +125°C Grade 1車載温度範囲
アプリケーション
- インフォテインメントシステム
- USBハブ
- 汎用ポイントオブロード(POL)
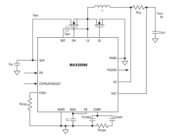
標準アプリケーション回路
その他のリソース
公開: 2020-01-14
| 更新済み: 2024-04-16

