Analog Devices / Maxim Integrated MAX40056双方向電流センス・アンプ
Maxim Integrated MAX40056双方向電流センス・アンプには、拡張-0.1Vからの入力コモンモード範囲がそなわっており、-5Vまでの負の誘導キックバック電圧に対して保護されています。MAX40056アンプは、パルス幅変調を使用して駆動電圧と電流を制御する誘導負荷の位相電流監視に最適です。MAX40056には高度技術が実装されており、スルーレートが±500V/μs以上のコモンモード入力PWMエッジを除去する際に役立ちます。このデバイスは、通常60dB(50V、±500V/μs入力)のコモンモード除去比(CMRR)および140dB DCを実現しています。この双方向アンプは、内部+1.5Vリファレンスが特徴で、公称+3.3V電源での使用を目的としており、このリファレンスは隣接する差動ADCを駆動するの場合にも使用できます。内部または外部リファレンスの両方に使用でき、内蔵過電流コンパレータのトリップ閾値を定義し、過電流障害状態を直ちに示します。MAX40056は、+2.7V〜 5.5Vの電源電圧を許容し、-40°C+125°Cの全温度範囲で動作します。
特徴
- 高速、2μs PWMエッジ・リカバリ (1%) 500V/μs PWMエッジ
- 50Vで60dBのAC CMRR除去、±500V/μs PWMエッジ
- 140dB DC CMRR除去
- 入力電圧範囲: -0.1V~+65V
- 保護耐性: -5V~+70V
- 300kHz、-3dBの帯域幅
- 複数のゲイン・オプション; 10V/V、20V/V、50V/V
- 双方向オフセットのための内部1%リファレンス
- 入力オフセット電圧: 5μV(typ)
- レール・ツー・レール出力
- 2.02mm x 1.4mm WLP-8および8ピンμMAX
- 温度範囲: -40℃~+125℃
アプリケーション
- PWM Hブリッジ・モータ・インライン/イン位相/巻線電流センシング
- ソレノイド電流センシング
- 誘導負荷の電流モニタリング
- バッテリ・スタック・モニタ
ビデオ
その他の資料
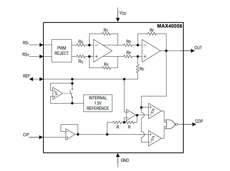
ブロック図
公開: 2019-01-11
| 更新済み: 2023-04-24
