特徴
- MAX40203AUK+を評価
- 500mAでわずか100mVのドロップ
- VDDからの逆バイアス時に2µA未満の漏れ
- 電源電圧範囲: 1.2V~5.5V
- 300nA(typ)、500nA(最高)の低自己消費電流
- 自己熱保護
- 温度範囲: -40°C~125°C
- 使いやすいコンポーネントに対応
- 実績のあるPCBレイアウト
- 完全に組立済、テスト済
必要な機器
- MAX40203EVKIT evaluation kit
- +6V DC power supply
- Electronic load capable of sinking 1A ( e.g., HP6060B)
- Precision voltmeter
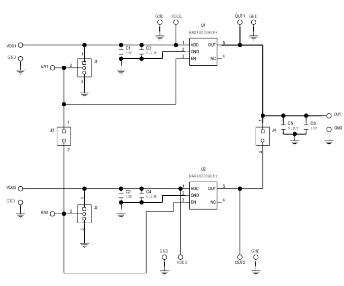
MAX40203 EVキットのスキーム図
公開: 2018-12-11
| 更新済み: 2023-04-24

