Analog Devices / Maxim Integrated MAX77654EVKIT評価キット
Maxim Integrated MAX77654EVKITの評価キットを使用すると、さまざまなMAX77654の機能を活用して簡単に実験できます。これらの機能には、SIMOバックブーストレギュレータ、リニアレギュレータ、アナログ・マルチプレクサ、スマートバッテリ充電器、ON/OFFコントローラ、I2Cインターフェイスがあります。MAX77654超低消費電力PMICは、高度に集積されているバッテリ充電・電源ソリューションで、サイズと効率性が必須の低消費電力アプリケーションを対象としています。特徴
- 使いやすい
- GUIがI2Cインターフェイスを駆動
- オンボードサーミスタ
- GPIO LED
- 組み立てとテストが完了
- オンボード電子負荷
- 定常状態、一時的、ランダム・モード
- エンドツーエンド・アナログマルチプレクサの実装を実証
- オンボードADC
- プッシュボタン・オプションとスライダスイッチ・オンキー・オプションの両方を評価
必要な機器
- MAX77654EVKIT評価キット
- MAX77654EVKIT評価キットGUI
- WindowsベースのPC
- 電源
- 電流計
- DVM
- Micro-USBケーブル
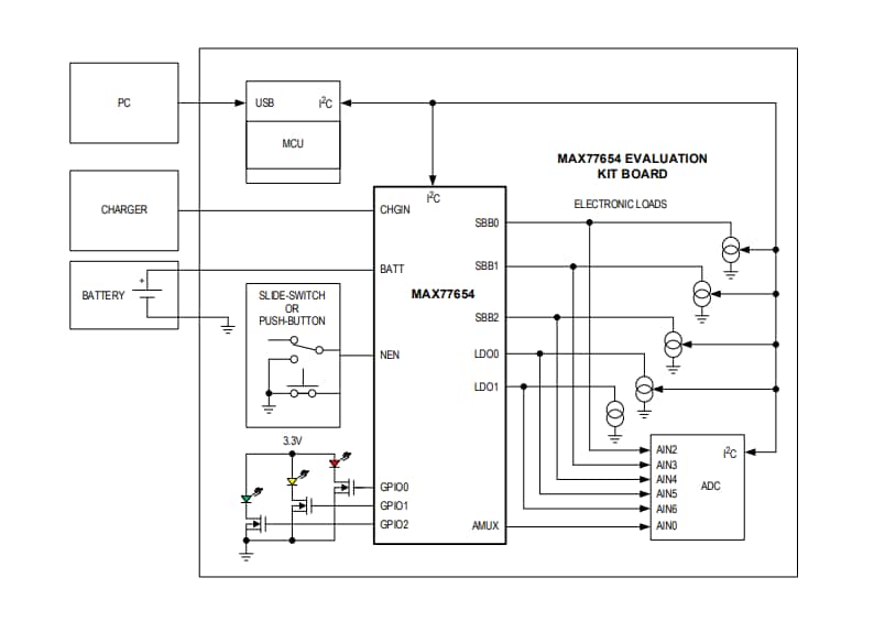
簡略ブロック図
シンプルなブロック図
公開: 2019-07-22
| 更新済み: 2023-04-14
