統合型MOSFET搭載MAX16840 LEDドライバ -

統合型MOSFET搭載MAX16840 LEDドライバ -

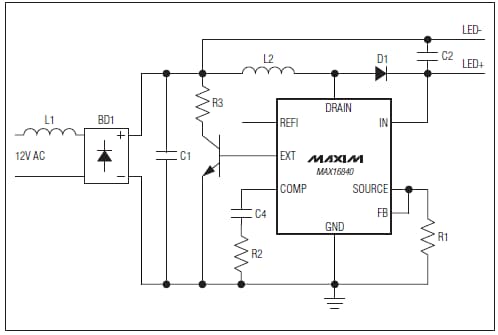
Maxim Integrated MAX16840 LEDドライバ(統合型MOSFET搭載)は、独自に開発した入力電流制御装置により、LED照明と電子回路用変成器を一緒に使用することができる上、標準トレーリングエッジ・ディマー(電子回路用変成器と一緒にお使いになる場合)を使って調光することができます。Maxim Integrated MAX16840 LEDドライバは降圧、昇圧、降昇圧トポロジーでお使いいただけます。このドライバは統合型0.2Ω(最大)、48V切り替えMOSFETを搭載しており、一定周波数平均電流モード制御を使用しています。Maxim Integrated MAX16840 LEDドライバにはアナログ調光機能とサーマルフォールドバック機能、過電圧防止機能、内部温度過上昇防止機能を搭載しています。Maxim Integrated LEDドライバはMR16およびその他12V ACまたはDC 入力LEDアプリケーションに設計されています。

特徴
  • 電子変圧器および調光性操作を達成するため平均入力電流の抑制
  • 降圧、昇圧、SEPICおよび降圧・昇圧トポロジー
  • 統合0.2Ω(max)48VスイッチMOSFET
  • アナログ調光および熱的フィードバック
  • 出力過電圧保護
  • 内部加熱保護
  • 温度範囲:-40℃~+125℃
  • 3mmx3mm、10ピンTDFNパッケージ
アプリケーション
  • MR16およびその他12V AC またはDC入力LED
  • 照明アプリケーション

ブロック図

ブロック図
  • Maxim Integrated
公開: 2011-12-16 | 更新済み: 2023-04-13