Broadcom / Avago ezPyroバックプレー・ボードは、接続されているezPyro SMDセンサを個別に設定して読み取ることができるPCソフトウェアを搭載しています。センサのデータは、ユーザーインターフェイスのスコーププロットでリアルタイムで視覚化されます。CSVファイルキャプチャ機能は、センサからのデジタル信号を記録しユーザーがそのデータを加工できるようにします。
ezPyro SMDの完全評価プラットフォームは、ezPyro SMDデジタル薄膜焦電センサの高性能で独自の機能を簡単に評価できる手段です。センサボードのホームファクタが小さいため、単体または複数のezPyro SMDセンサをプロトタイプ用途に素早く組み込むことにも有用です。バックプレーンボード用ezPyro SMDブレイクアウトボードは、ezPyro SMDシリーズのすべてのセンサに使用できます。
キット内容
- ESD保護バッグと情報ラベルを同梱
- 1 x ezPyroバックプレーンボード
- 1 x USBケーブル
- 追加情報はUSBメモリドライブに保存されています。
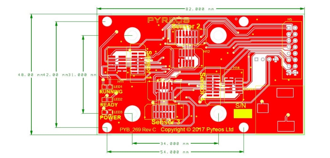
機械図面
ブレイクアウトボードの接続
公開: 2022-11-01
| 更新済み: 2022-11-08

