Diodes Incorporated AP22908スルーレート制御負荷スイッチ
Diodes IncorporatedのAP22908スルーレート制御ロードスイッッチングは、高側ロードスイッチングアプリケーション向けに設計された単一の P チャンネルMOSFETパワースイッチです。MOSFETには、3.6 V で標準的な低 RDS(ON)が 28 mΩ です。これにより、低い順電圧降下でより高い負荷電流の取り扱いが可能になります。このデバイスは、内部で制御されたターンオンスルーレートにより、突入電流を防ぎます。AP22908は、1.08V〜3.6Vの電圧範囲で動作するように設計されています。1.2V、1.8V、2.5V、3.3V、および 3.6V のシステムに最適です。標準的な自己消費供給電流は0.05µAです。特徴
- 広い入力電圧範囲 1.08V~3.6V
- 低オン抵抗
- 1.2Vで標準69mΩ
- 1.8Vで標準41mΩ
- 2.5Vで標準33mΩ
- 3.6Vで標準28mΩ
- 高DC機能:最大1.5A
- 出力放電抵抗によるクイック放電
- 超低自己消費電流:0.05µA
- アクティブハイ制御ピンで、ON状態のための最小VIHが0.9V
- ESD保護
- 2kV、人体モデル
- デバイス帯電モデル1kV
- パッケージ
- X1-WLB0909-4(背面ラミネート)
- 0.87mm x 0.87mm, 0.5mmボールピッチ
- スタンダードのグリーンSOT26
- 無鉛仕上げでRoHS準拠
- ハロゲンとアンチモンフリー「グリーン」デバイス
アプリケーション
- モバイルデバイスとスマートフォン
- ポータブルメディアデバイス
- ウェアラブルデバイス
- 高度ノートブック、UMPC、MID
- 携帯用医療機器
- GPSおよびナビゲーション機器
- ポータブル計測機器
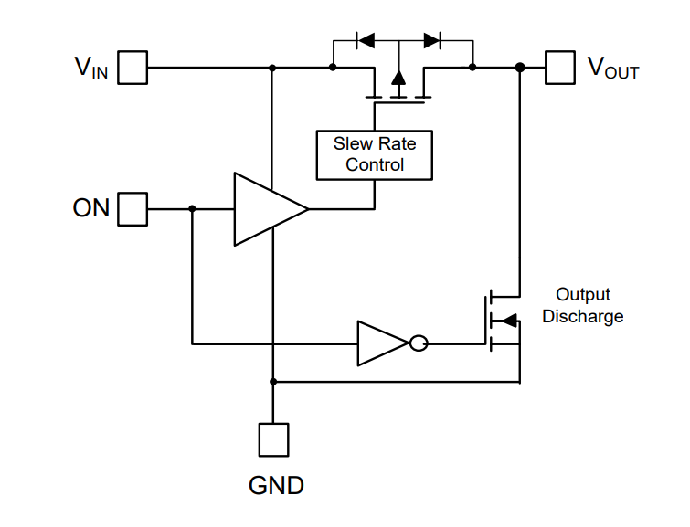
ブロック図
公開: 2020-06-16
| 更新済み: 2024-08-02
