Diodes Incorporated AP22916負荷スイッチ
Diodes Incorporated AP22916負荷スイッチは、低漏れシングルPチャンネルパワーMOSFETで、低電力消費と負荷スイッチング・アプリケーションを対象に設計されています。これらのスイッチは、広い入力電圧範囲、低ON抵抗、最大2Aまでの連続電流能力、真の逆法王電流遮断(TRCB)、0.5µA超小自己消費電流が特徴です。AP22916負荷スイッチは、5Vで60mΩの標準RDS(ON )を実現しており、順方向電圧降下が低い場合の負荷電流処理能力の向上を実現できます。これらのスイッチは、ウェハーレベル・チップ・スケール4ピンX1-WLB0808-4 0.78mm x 0.78mm x 0.455mm 0.4mmピッチ・パッケージでご用意があります。代表的なアプリケーションには、モバイル端末とスマートフォン、ポータブル医療機器、ウェアラブルデバイス、高度ノートブック、UMPC、MID、ポータブル医療機器、GPS、ナビ装置があります。特徴
- 最大2Aまでの連続電流機能
- 真の逆電流遮断(TRCB)
- 無効になった場合にVOUTの抵抗器を無効化
- 0.5µA超低自己消費電流
- アクティブ高制御ピン:
- 最低1.0V VIHのON
- パッケージ:
- X1-WLB0808-4(背面ラミネート)
- 0.78mm x 0.78mm 0.4mmボール・ピッチ
- 完全無鉛でRoHSに完全準拠
- ハロゲンフリー、アンチモンフリー
仕様
- 1.3V~5.5Vワイド入力電圧範囲
- 低ON抵抗:
- 150mΩ(標準)@ 1.3V
- 100mΩ(標準)@ 1.8V
- 70mΩ(標準)@ 3.6V
- 60mΩ(標準)@ 5.0V
アプリケーション
- モバイルデバイスとスマートフォン
- ポータブルメディアデバイス
- ウェアラブルデバイス
- 高度ノートブック
- ウルトラモバイルPC(UMPC)とMID
- 携帯用医療機器
- GPSおよびナビゲーション機器
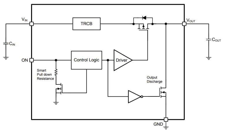
ブロック図
標準アプリケーション回路
公開: 2021-02-08
| 更新済み: 2022-03-11
