Diodes Incorporated AL58812 12チャンネルリニアLEDドライバ
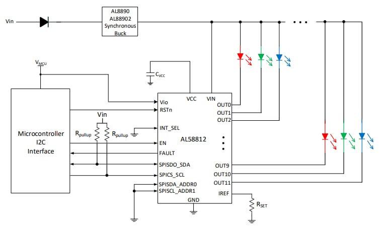
ダイオーズ (Diodes Incorporated)AL58812 12チャネル リニア LED ドライバは、12 のプログラム可能な LED 電流チャネルを備え、各チャネルに内蔵された 12 ビット PWM により、I²C または SPI デジタルインターフェースを介して色と輝度を制御できます。AL58812 は最大 4 つの RGB LED モジュール照明アプリケーションに最適で、ソフトウェア制御によるカラー調整のために 3 つのプログラム可能なバンク(A、B、C)を備えています。外部抵抗により、12チャンネルすべてのグローバル出力電流を設定できます。各チャンネルの電流は、パッケージの熱制限内で最大70mAまでデジタル設定が可能です。Diodes Inc の AL58812 ドライバは I²C/SPI デジタルインターフェイスを介して制御され、INT_SEL ピンによって選択可能です。AL58812はレジスタ、30kHz 輝度調整、各チャンネルの12ビット対応PWMビットノイズ LED ジェネレータ対応
LEDドライバは-40°C〜+85°Cの動作周囲温度範囲に対応しており、W-QFN5050-40/SWP(タイプA1)のMSLレベル1パッケージで提供されます。
特徴
- 入力電圧:2.7V~5.5V
- 12チャンネルの高精度LED電流シンク
- OUTピンの最大電圧:5.5V
- チャンネルあたりの電流:最大70mA
- 30kHz PWMジェネレータ搭載の12ビットPWMレジスタ
- PWM位相シフト
- 6ビットグローバル電流調光
- 独立した色混合レジスタ
- 独立した輝度調整レジスタ
- 対数または線形スケールの輝度調整
- 3つのプログラム可能なバンク(A、B、C)
- 標準低ドロップアウトVSAT:200mV(70mA時)
- ハードウェア選択可能な I²C/SPI デジタルインターフェイス
- 400kHz I²C インターフェースおよび 4MHz SPI をサポート
- 診断と保護
- オープンドレイン障害表示ピンとレジスタ
- 各チャンネルごとの個別故障マスクレジスタ
- 過熱保護(OTP)および事前OTP警告機能
- LEDのオープン/ショートおよび低電圧検出
- 超低消費シャットダウン電流:1μA
- 省電力モード時の最大消費電流:15μA
- 完全無鉛でRoHS規格に完全準拠
- ハロゲンとアンチモンフリー「グリーン」デバイス
- 特定の変更管理が求められる自動車アプリケーション向け
アプリケーション
- スマートホーム家電製品
- 電気自動車充電ステーション
- インフォテイメントディスプレイ
- IoT情報インジケータ
- コンピューティングハードウェア
I2Cインターフェイス方式のアプリケーション用の回路
SPI インターフェイス応用回路
公開: 2025-09-30
| 更新済み: 2025-11-05
