Diodes Incorporated シングルチップスイッチ(VBUSライン保護用)ザー
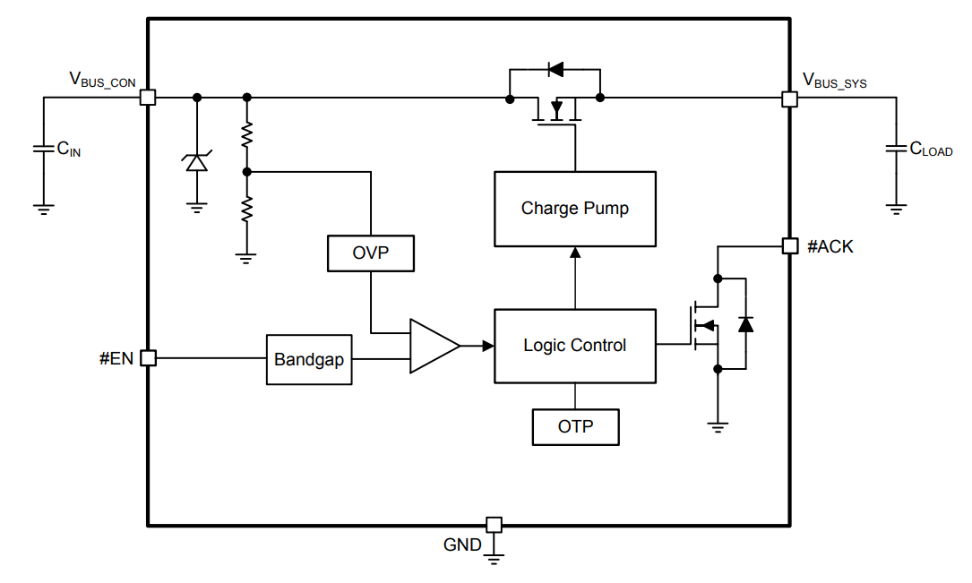
Diodes Incorporated AP22953シングルチップ・スイッチは、USB 2.0/3.0/Type-CコネクタVBUSラインの保護を目的に設計されています。AP22953双方向MOSFETスイッチは、VBUS_CONピンでの過電圧状態から内部回路を保護しつつ、充電およびホストモードの両方において通常の電流フローを実現します。AP22953は、VBUS_CONピンで最高で30Vまでの過電圧保護があり、#ENピンが「低」になった後にソフトスタート遅延経由でMOSFETをONにする前に20msをカウントします。#ACKピンは、MOSFETが完全にオンになっていることを示します。Diodes Inc AP22953シングルチップ・スイッチの代表的なアプリケーション・インターフェイスは、USBコネクタのVBUSラインです。AP22953の典型的な最終機器には、スマートフォン、タブレットPC、ウェアラブル、電子POS(EPOS)システムがあります。AP22953は、5V電源レール・インターフェイスを使用する他の機器と併用することもできます。
温度過昇保護によって、145°C(標準)でスイッチがOFFになります。AP22953は、ウエハーレベルチップスケールW-WLB2013-12 1.988mm x 1.288mm x 0.64mmパッケージで販売されており、裏面ラミネートになっています。
特徴
- サージ保護
- IEC61000-4-5 >100V
- 集積39mΩ(標準)NチャンネルMOSFETスイッチ
- VBUS_CONで最大30VDCの過電圧保護(OVP)
- 集積入力イネーブルとステータス出力信号
- 温度過昇保護(OTP)
- ESD保護
- 人体モデル >4kV
- デバイス帯電モデル >1kV
- IEC61000-4-2空隙放電 >15kV
- IEC61000-4-2 Contact discharge >15kV
- 完全無鉛でRoHSに完全準拠
- ハロゲンとアンチモンフリー「グリーン」デバイス
アプリケーション
- スマートフォン
- タブレットPC
- ウェアラブル
- 電子POS(EPOS)システム
標準アプリケーション回路
ブロック図
ピンの割当
公開: 2021-07-09
| 更新済み: 2022-03-11
