Atmel / Microchip ATmega 8-bit Wireless AVR Modules
Microchip Technology ATmega 8-bit Wireless AVR Modules are low-power CMOS 8-bit Microcontrollers based on the AVR enhanced RISC architecture combined with high data rate transceivers for the 2.4GHz ISM (Industrial, Scientific, Medical) radio band. The ATmega Wireless AVR Modules deliver throughputs approaching 1 MIPS per MHz, offering optimal power consumption versus processing speed. The integrated radio transceiver provides high data rates from 250kb/s up to 2Mb/s, frame handling, outstanding receiver sensitivity, and high transmit output power enabling a very robust wireless communication.The ATmega Wireless AVR Modules feature 64K, 128K, or 256K Bytes of In-System Programmable (ISP) Flash with read-while-write capabilities, 2K, 4K, or 8K Bytes EEPROM, and 8K, 16K, or 32K Bytes SRAM. The On-chip ISP Flash allows the program memory to be reprogrammed in-system trough an SPI serial interface, by a conventional nonvolatile memory programmer, or by on on-chip boot program running on the AVR core.
The ATmega Wireless AVR Modules are offered in a 64-pad QFN (Quad Flat No-lead) RoHS compliant package. All devices are pin compatible, for easy scalability.
Features
- 8-bit AVR based MCU enabling ultra-low power consumption
- Ultra-low power 2.4GHz transceiver
- High -97dBm RX sensitivity
- 103.5dB power budget
- Up to +3.6dBm output power
- RX override
- PSD mask shaping
- Antenna Diversity
- 1.8V to 3.6V operating voltage range
- AES 128-bit hardware encryption
- External RF front-end Control
- Wide range of interfaces (both analog and digital)
- 4-wire SPI, TWI
- ISP, JTAG
- 2 Analog comparator Input
- UART, USART
- Timer, PWM
- 4 ADC lines
- External Clock Input, Internal Clock Output
- Up to 31 lines configurable as GPIO
- Ultra compact 30mm x 20mm, scalable QFN-64 package
Applications
- ZigBee/IEEE 802.15.4-2011/2006/2003 - Full and Reduced Function Device
- General Purpose 2.4GHz ISM Band Transceiver with Microcontroller
- RF4CE, SP100, WirelessHART™, ISM Applications, and IPv6/6LoWPAN
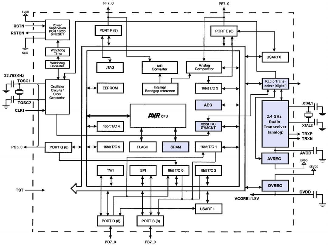
Block Diagram
公開: 2010-02-12
| 更新済み: 2022-03-11
