Microchip Technology MCP16501コストとサイズが最適化されたPMIC
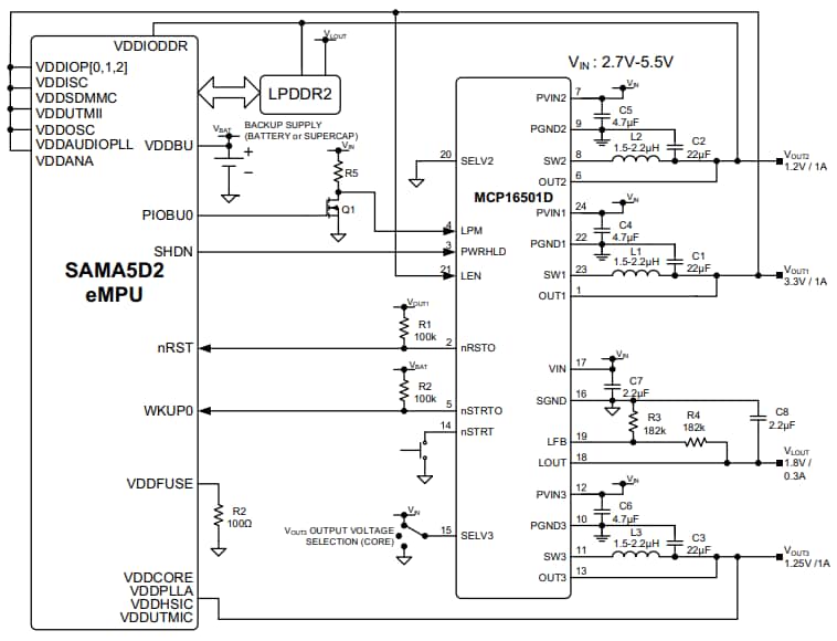
Microchip Technology MCP16501コストとサイズが最適化されたPMICは、最新のMicrochipマイクロプロセッサ装置(MPU)および関連のあるDRAMメモリとの互換性があります。SAMA5、SAM9X60、SAMA754シリーズMPUは、専用のPMICの型式によってサポートされています。これらは、さまざまな電源電圧と電源シーケンシング要件に合わせてプログラミングされています。MCP16501には、3台のDC-DCバックレギュレータと1台の補助LDOが集積されています。MPUへの包括的なインターフェイス接続を実現しています。すべてのバックチャンネルは、最大1Aの負荷をサポートでき、100%負荷サイクルに対応しています。特徴
- 入力電圧: 2.7V~5.5V
- 3つの1A出力電流バックチャンネル(100%最高デューティサイクル機能あり)
- 2MHzバックチャンネルPWM動作
- DDR(Buck2出力)およびコア(Buck3出力)向け±1%電圧精度
- 低ノイズ、強制PWM(FPWM)と低IQ、軽負荷、高効率モードを利用可
- 補助300mA低ドロップアウト・リニア・レギュレータ(LDO)1台
- DDR供給のためのピンを選択できる出力電圧
- 内蔵チャンネル・シーケンシング、安全な起動とリセットアサーション遅延
- 休止状態と低消費電力モードに対応
- 最適化されたESD保護によってあらゆる動作条件でのMPUへの漏れのないインターフェイス接続
- 250μA低消費電力モード(標準)自己消費電流(バックとLDO ON、負荷なし)
- 10µA最大シャットダウン電流
- コストとサイズが最適化されたBOM
- サーマルシャットダウンおよび電流制限保護
- 24ピン4mm×4mm QFNパッケージ
- 接合部温度範囲: -40°C~+125°C
標準アプリケーション回路
公開: 2021-01-19
| 更新済み: 2022-03-11
