Microchip MCP1722高電圧LDOには、出力およびシャットダウン機能(単一SHDNピン)の両方を対象とした電源正常インジケータ(2本のピン、PWG1、PWG2)が搭載されており、パーツを4μAの低電流消費状態に配置します。これらのLDOは、熱放散の改善を目的とした露出パッドが備わっている2つの8リードVDFNまたはSOICパッケージに格納されています。動作では、MCP1722は、熱シャットダウン保護および電流フォールドバック制限によって完全に保護されています。
特徴
- AEC-Q100認定(Grade 0およびPPAP対応)
- 4.5V~55Vの入力電圧範囲
- 低電圧ロックアウト(UVLO)2.7V標準
- 65V負荷ダンプ保護(ISO 7637-2/2004)
- 拡張動作接合温度範囲: -40°C~+150°C
- 標準出力安定化電圧(VR):
- VOUT1: 10Vまたは12V
- VOUT2: 3.3Vまたは5.0V
- 各LDO出力の公差+/-2%
- 標準出力電流機能:
- VOUT1: 50mA
- VOUT2: 100mA
- 両方のLDO出力のためのオープンドレイン・パワーグッド・ピン
- 50µA小自己消費電流
- 4µA低供給自己消費電流
- 3.3µFのセラミック出力コンデンサで安定に動作
- 短絡電流保護
- 標準178℃熱シャットダウン保護
- 高PSRR:
- -80dB @ 100Hz(標準)
- 次のパッケージでご用意あり:
- 2.40Mm x 1.60mm露出パッドが備わったVDFN 8リード3mm x 3mmボディ
- 2.2Mm x 3.0mm露出パッドが備わったSOIC 8リード3.90mmボディ
アプリケーション
- バッテリ駆動ツール
- ハンディ真空
- PWMコントローラの起動バイアス
標準的アプリケーション
パッケージの種類
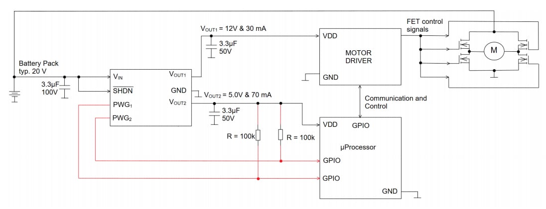
ブロック図
公開: 2021-09-13
| 更新済み: 2023-03-02

