MIC33M350の出力電圧は、VSEL(電圧選択)ピン2本で設定します。出力電圧の値は最大で9通りあります。この方式によって外付け帰還抵抗器ドライバが不要になり、出力電圧の設定精度が向上します。MIC33M350のピン配列は、MIC33M356 I2Cベースのプログラマブルレギュレータの型式との互換性があるため、アプリケーションを簡単に変換できます。出力電圧の安定化が9%未満の場合にオープン-ドレイン電源正常出力が表示され、MCUまたは電源シーケンシング・インターフェイスを促進します。MIC33M350は、シャットダウン(EN=GND)にセットすると標準で1.5µAを消費します。その一方で、出力は10Ωプルダウンで放電されます。
MIC33M356 I2Cインターフェイスを使用すると、5mV分解能で0.6V~1.28Vの間の出力電圧のプログラミング(-HAYMP、-FAYMP)、あるいは10mVおよび20mV分解能で0.6V~3.84V(-SAYMP)の出力電圧のプログラミングできます。I2C制御の下で安全な電圧レベルでアプリケーションを起動し高性能モードに移行できるように、2種類デフォルト電圧オプション(0.9V、1.0V)があります。
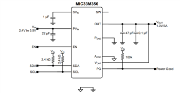
Microchip MIC33M350およびMIC33M356パワーモジュールは、2.4V~5.5V入力電圧範囲、低シャットダウン、小自己消費電流仕様になっており、シングルセルのリチウムイオン電池で駆動するアプリケーションに最適です。100%デューティサイクル機能によって低ドロップアウト動作が実現しており、ポータブルシステムの動作範囲を広げることができます。
パワーモジュールは、熱効率に優れた24リード3mm x 4.5mm x 1.8mm QFNパッケージでご用意があり、動作接合部温度範囲は-40°C~+125°Cです。
特徴
- 2.4V~5.5V入力電圧範囲
- 3A出力電流
- 高効率(最高95%)
- ライン/負荷/温度範囲全域で±1.5%出力電圧精度
- プリバイアス出力での安全な起動に対応
- 標準1.5µAシャットダウン供給電流
- MIC33M350
- ピンストラッピング電圧選択:
- トライステートピン(9通りの電圧の組み合わせ)
- 0.6V、0.8V、0.9V、1.0V、1.2V、1.5V、1.8V、2.5Vあるいは3.3V出力電圧
- 車載AEC-Q104信頼性試験に合格
- 部員数を削減(帰還抵抗器なし)
- 無効時の出力放電
- 高スイッチング周波数での一貫したON時間制御:
- 1.0V出力電圧時に標準1.2MHz
- 0.8ms/Vソフト起動速度
- ピンストラッピング電圧選択:
- 低ドロップアウト動作(100%デューティサイクル)
- ラッチオフ熱シャットダウン保護
- ラッチオフ電流制限保護
- 電源正常(PG)オープン-ドレイン間出力
- CISPR32 ClassB放射EMIに適合
- 3.0mm × 4.5mm × 1.8mm、24リードQFNパッケージ
- MIC33M356
- I2Cからの複数のエラー表示
- I2Cプログラマブル:
- 5mV分解能で0.6V~1.28Vの出力電圧、あるいは10および20mV分解能で0.6V~3.84Vの出力電圧
- 0.2ms/V~3.2ms/Vのスルーレート
- ON時間(スイッチング周波数)
- 3.5Aまたは5A高圧側電流制限
- 0.2ms-3ms応答時間遅延
- 無効時の出力放電(EN = GND)
アプリケーション
- ソリッドステートドライブ (SSD)
- タブレット、ノートPC、ウルトラブック
- FPGA、DSP、低電圧ASIC電力
その他のリソース
パッケージタイプ

