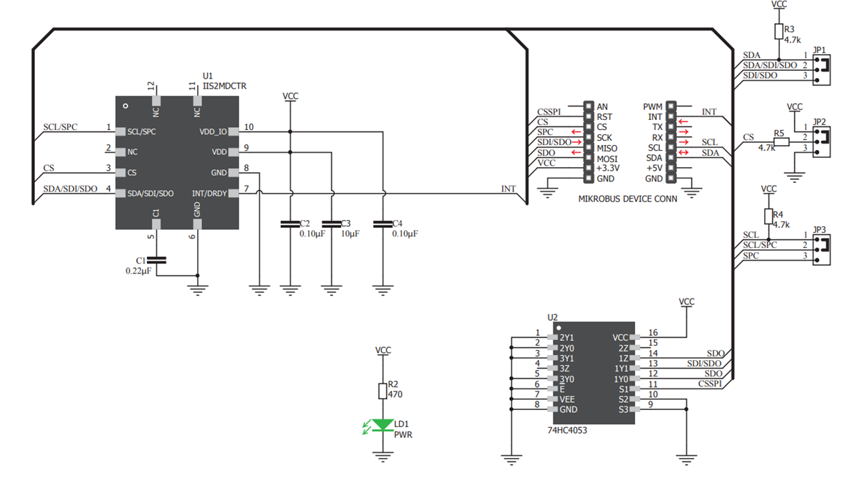
MikroElektronika MIKROE-3197 3D HALL 5 clickには、STMicroelectronicsのIIS2MDCTR低消費電力3D磁気センサICが装備されています。IIS2MDCTRには、個別のホール・センシング素子が各軸にあり、磁場強度の非常に正確で信頼性の高い計測が可能になります。これは3D空間であり、正確な位置計算のベースを実現しています。業界標準インターフェイス2台I2CおよびSPIが搭載されているIIS2MDCTRは、通信プロトコルをサポートしています。このデバイスは3.3V MCUのみで動作し、I2Cで作動するようにデフォルトで設定されており、プルアップ・レジスタが既に搭載されています。
特徴
- 組み込みセルフテスト
- 硬質鉄補償をサポート
- セレクタブル・パワー・モード
- 16ビット・データ出力
- 計測(±50ガウス)の広いダイナミック・レンジ
- I2CおよびSPIインターフェイス
アプリケーション
- 位置センシング
- 非接触ノブ
- エンコーダ
- スイッチとポテンショメータ
基板レイアウト
回路図
公開: 2018-11-08
| 更新済み: 2022-08-15

