An IR blocking filter is incorporated which allows the Color 2 click to work under a dark glass cover. Artificial light sources with 50Hz and 60Hz flicker are rejected by the integrated ADC.
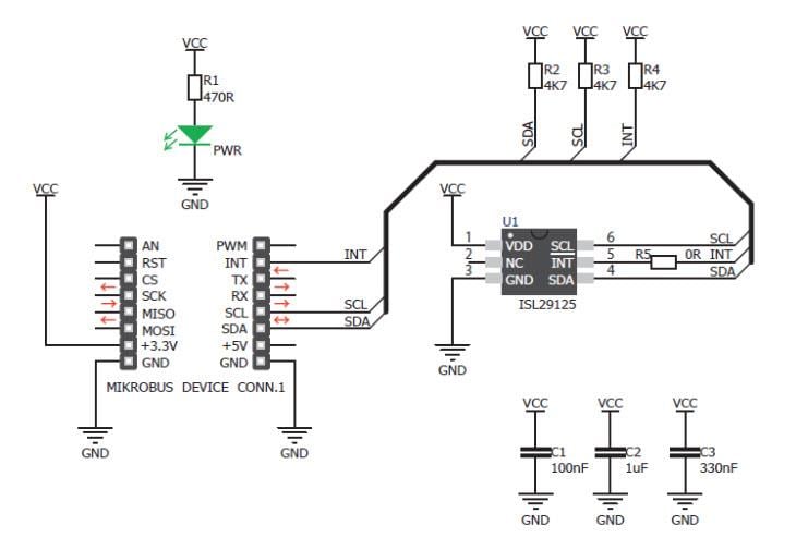
The board communicates with the target MCU through the mikroBUS™ I2C interface (SCL and SDA pins). A programmable interrupt pin is also available. The board is designed to use a 3.3V power supply only.
特徴
- Intersil ISL29125 16-bit RGB color sensor
- 5.7m lux -10,000 lux range
- IR blocking filter
- Selectable resolution
- ADC rejects 50Hz and 60Hz flicker from artificial sources
- Ready-to-use examples save development time
- I2C interface
- Supported in all Mikroe compilers
アプリケーション
- Ambient light color detector
- Dynamic display color balancing
- OLED display aging compensation
Schematic
ビデオ
公開: 2016-08-24
| 更新済み: 2022-03-11

