Nexperia NEX52041 USB Type-C®/電源供給コントローラ
Nexperia NEX52041 USB Type-C® および電源供給(PD)コントローラは、高集積デバイスで、複数のDP/DMベースの高速充電プロトコルに対応しており、広範な電子機器でのUSB-Cポートの実装を簡素化するように設計されています。Nexperia NEX52041は、ソースおよびシンクロールの両方をサポートしており、USB PD 3.0仕様に準拠した最大100W(20V、5A)までの柔軟性に富んだ電力ネゴシエーションが可能になります。NEX52041は、USB PD通信、ケーブル検出、ロールスワップを管理するファームウェアが搭載された組み込みマイクロコントローラが特徴です。コントローラには、統合VBUS およびCCライン保護、デッドバッテリサポート、プログラマブル電源ルールが搭載されており、これらのコンポーネントはドッキングステーション、モニタ、電源アダプタといったアプリケーションに適しています。また、このデバイスは、USB-C全体でDisplayPort™のような代替モードにも対応しており、マルチメディアおよびデータアプリケーションにおける汎用性が向上しています。コンパクトな4.0mm x 4.0mmサイズと堅牢な機能セットが備わっているNEX52041は、USB規格に確実に準拠しながらUSB-C統合を合理化します。特徴
- USB Type-C PDコントローラ
- プログラマブルType-Cデフォルト、1.5A、3Aソース機能アドバタイズメント
- PPS搭載USB PD3.1 SPR
- 統合VCONN電源とスイッチ
- EマーカーのSOP通信サポート
- PD 3.1のUSB-IF認証を取得しています。TID#:12567
- モバイル充電プロトコルサポート
- BC1.2 DCPおよびレガシー充電プロトコル
- 独自の充電プロトコル
- 3.3V~23Vの広い動作範囲
- VBUSへの短絡に耐える25V公差 を備えたCC1およびCC2ピン
- プログラマブルGPIO 8個
- I2Cインターフェイス
- 統合N-MOSFETゲートドライブ
- VBUS用プログラマブルケーブル 補償
- 内蔵VIN およびVBUS 放電(外部放電ローサイドMOSFETの駆動のために構成可能なGPIO)
- 低消費電力モードに対応
- マルチポートアプリケーションでのスマート配電を目的としたマルチIC通信
- プログラマブル障害保護と閾値
- 過電圧保護(OVP)および低電圧保護(UVP)
- CCピンおよびDP/DMピン用OVP
- プログラマブルVBUS 出力過電流保護(OCP)
- 過熱防止機能(OTP)
- 組み込みMCU(16kB MTP-ROM搭載)
- パッケージオプションサイズ:4.0mm x 4.0mm x 0.75mm
- HWQFN16プラスチック熱強化超薄型クワッドフラットパッケージ、リードなし、16端子、0.65mmピッチ
- HWQFN24プラスチック熱強化パッケージ、リードなし、24端子、0.5mmピッチ
- 接合部温度範囲:-40°C~+125°C
- ESD定格
- ANSI/ESDA/JEDEC JS-001に準じた±2000V人体モデル(HBM)
- JEDEC仕様JESD22-C101に準じた±500V帯電デバイスモデル(CDM)
アプリケーション
- 電源アダプタ
- 壁掛けアダプタ
- 電力貯蔵
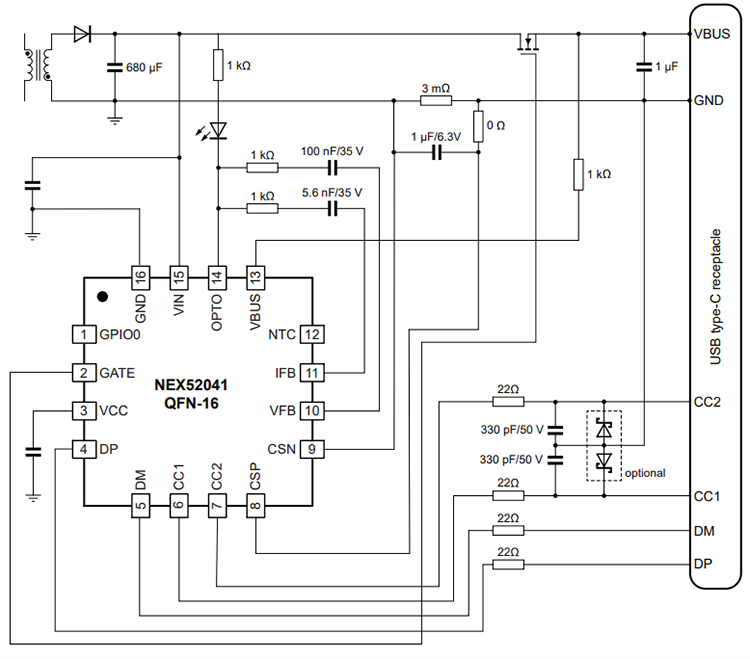
アプリケーション回路図
ブロック図
公開: 2025-05-28
| 更新済み: 2025-06-05
