Nexperia NGD4300ゲートドライバは、最低2.5V(±10%)のTTLおよびCMOS信号の両方に準拠した入力制御信号を受信します。内部電圧レギュレータによって提供される低電圧は、ローサイドおよびハイサイドの電源スイッチを制御する信号経路の回路に供給するために使用されます。この機能により、ICの電源電圧に関係なく、低消費電力動作と、より制御されたドライバ性能を実現します。
NGD4300-Q100はHSO8パッケージで、NGD4300は、SO8、HWSON8、HSO8パッケージでご用意があります。すべての部品は、-40°C〜+125°Cの拡張温度範囲で動作します。NGD4300-Q100は、自動車電子部品評議会(AEC)規格Q100(グレード1)に準拠しており、自動車アプリケーションに適しています。
特徴
- AEC-Q100グレード1に準拠した自動車製品認定(NGD4300D-Q100J)
- -40°C~+125°Cの仕様
- 2.5V、3.3V、5VのTTLおよびCMOS信号の両方に準拠した入力信号
- 1ns伝搬遅延マッチング(標準)を備えた出力信号
- 伝播時間13ns(標準)
- スイッチング周波数:最大1MHz
- ゲートドライバ出力段のピークソース容量は4A、シンク電流能力は5A
- 内蔵ブートストラップダイオードを使用した最大120Vのブートストラップ電源電圧
- 1,000pF負荷で4nsの立ち上がり時間と3.5nsの立ち下がり時間
- VDD動作範囲:8V〜17V
- ローサイドおよびハイサイド供給の両方の低電圧保護
- 低消費電力(IDDO):0.6mA(代表値)
- 8ピンHSO8パッケージ
- ESD保護:
- HBM ANSI/ESDA/JEDEC JS-001クラス2が2,000Vを超過
- CDM: ANSI/ESDA/JEDEC JS-002 クラスC3は1,000V超
アプリケーション
- 電流供給、プッシュプルコンバータ
- 2スイッチ順方向パワーコンバータ
- クラスDオーディオアンプ
- ソリッドステート・モータドライブ
データシート
代表的なアプリケーション
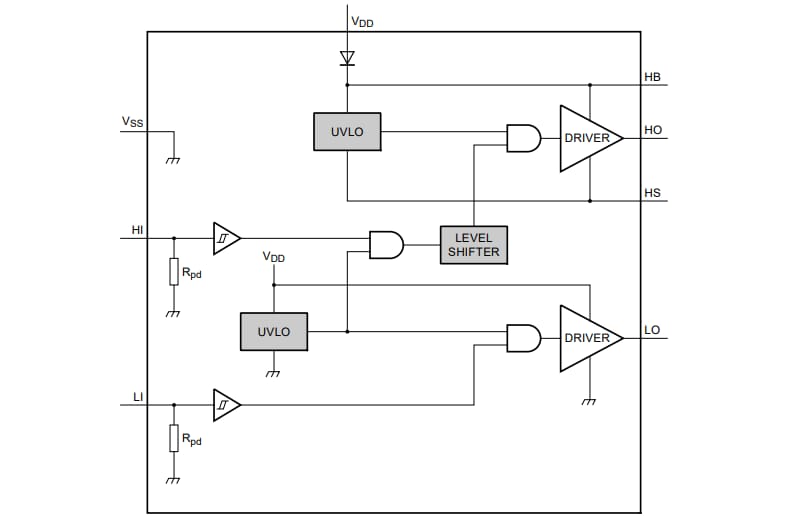
ブロック図
公開: 2025-03-12
| 更新済み: 2025-03-17

