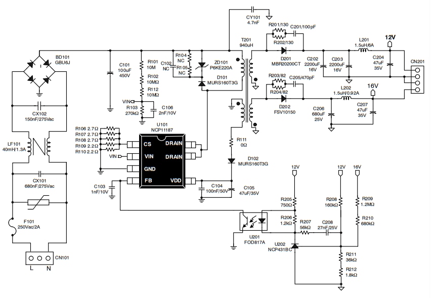
onsemi NCP11187A65P45WGEVB評価ボードには、補助電源にNCP1118xを使用した45W絶縁フライバックコンバータが備わっています。この評価ボードは、全体的な4つのパーツ、EMIフィルタ、一次側制御、二次出力、フィードバック回路部品で構成されています。
特徴
- 800V SJ-II MOSFET、高電圧起動、ソフト起動、スロープ補償が集積されたピーク電流モードコントローラ
- 業界最高クラスの待機電力をもたらすmWSaver技術
- 65/100/130kHzのスイッチング周波数オプション
- 低EMIを目的とした独自の非同期周波数ホッピング技法
- 入力電圧範囲全体を対象としたプログラマブル定出力電力制限
- ヒステリシスによる高精度電圧低下保護とライン過電圧保護(LOVP)
- 電流センスショート保護(CSSP)と異常な過電流保護(AOCP)
- ヒステリシスによる熱シャットダウン(TSD)
- VCC低電圧ロックアウト(UVLO)、帰還開ループ保護(OLP)、VCC過電圧保護(OVP)をはじめとする、自動回復によって動作するすべての保護
- 過電圧保護(OVP)
回路図
前面
底面図
公開: 2021-03-03
| 更新済み: 2022-03-11

