onsemi NCP1655力率コントローラは、SO-9パッケージでご用意があります。IC回路には、堅牢でコンパクトなPFC段に必要な機能が追加で組み込まれており、外付け部品はほとんど不要です。
特徴
- VS高電圧ラインセンシングピン: 外付け部品の削減
- もっとも厳しいレベルとの互換性があるカウントと最小化された漏れ電流
- 待機仕様(<30A @ 400V)
- 安定化ループの内部補償
- 高速ライン/負荷過渡補償(ダイナミック・レスポンス・エンハンサ)オプション
- VCC動作範囲が広い(9.5V~35V)
- ラインレンジ検出
- 下流コンバータの有効化/無効化を目的としたpfcOK信号
- EMIフィルタリングの緩和を目的としたジッタリング
- 安全性
- ソフトおよび高速過電圧保護
- ブラウンアウト検出
- 2レベルの過電流検出
- バルク不足電圧検出
- サーマルシャットダウン
アプリケーション
- PC電源
- 力率補正を必要とするすべてのOFFライン電化製品
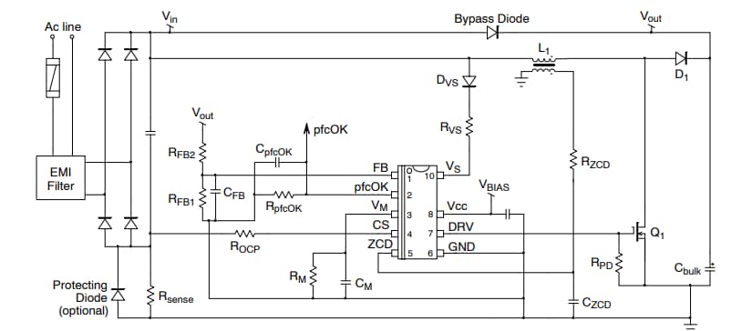
標準アプリケーション図
公開: 2021-03-02
| 更新済み: 2022-03-11

