特徴
- 動作入力電圧範囲: 1.9V~5.5V
- 利用可能な固定電圧オプション: 1.8V~5.2V
- 負荷/温度全体で±2%の精度
- 超低自己消費電流: 標準12A
- スタンバイ電流: 標準0.1A
- 非常に低いドロップアウト: 700mAで210mV
- 超高PSRR: 標準85dB @ 20mA、f = 1kHz
- 超低ノイズ: 8.5µVRMS
- 1 Fの小型ケースサイズのセラミックコンデンサで安定的
- 利用可能 − WLCSP4 0.65x0.65x0.33mm
- XDFN4 1x1x0.4mm
- これらのデバイスは、無鉛、ハロゲンフリー/ BFRフリー、RoHS準拠
アプリケーション
- バッテリ駆動機器
- ワイヤレスLANデバイス
- スマートフォン、タブレット
- カメラ、DVR、STB、カムコーダ
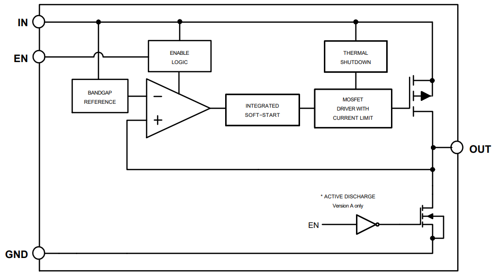
ブロック図
公開: 2018-12-17
| 更新済み: 2023-01-24

