onsemi NCS32100誘導位置センサ
onsemi NCS32100誘導位置センサは、プリント基板センサと組み合わせることで、高解像度かつ高精度の角度検出を実現するフル機能のコントローラおよびセンサインターフェイスです。このセンサは、ハーフデュプレックスRS-485ドライバへの接続を目的とした2.5MHz UARTインターフェイス、およびマルチターン数追跡用のバッテリバックアップをサポートしています。。NCS32100 センサは、さまざまな誘導センサパターンに接続できる柔軟な構成に対応し、複数のデジタル出力形式を提供します。このセンサは、速度、温度、およびバッテリーバックアップの測定値を提供します。NCS32100 は、広い VCC 範囲に対応する電源回路を備え、バッテリーバックアップ機能を提供します。この誘導式位置センサは、産業オートメーション、角度位置および速度の検出、ロボティクス、サーボ制御アプリケーションに最適です。特徴
- 最高速度: 最高精度で 6000rpm
- 最大機能ローター速度: 45000rpm
- 供給電圧範囲:2.7V~5.5V
- プログラム可能指数で絶対座標出力を実現
- 速度、温度、バッテリバックアップの測定
- ハーフデュプレックスRS-485ドライバへの接続を目的とした2.5MHz UARTインターフェイスをサポート
- マルチターン数追跡用のバッテリバックアップをサポート
- プログラム可能過温度閾値で内部デバイス温度を報告
- プログラム可能低バッテリ閾値でバックアップバッテリ電圧を報告
- センサインターフェイスは、高度に構成可能(最大8チャネル)
- 外部マスターデータ収集コマンドに対する3μs応答時間
- 完全動作電流消費: 80mA(標準)
- 低電力バッテリモード消費: 2mA(標準)
- セルフキャリブレーションをサポート
- レイテンシキャンセルに対応
- 位置分解能: 20 bit
- マルチターン分解能: 24 bit
- RoHS準拠
- 無鉛
アプリケーション
- 産業オートメーション
- モータ制御/位置決め
- エンコーダモジュール
- ロボット工学
- サーボ
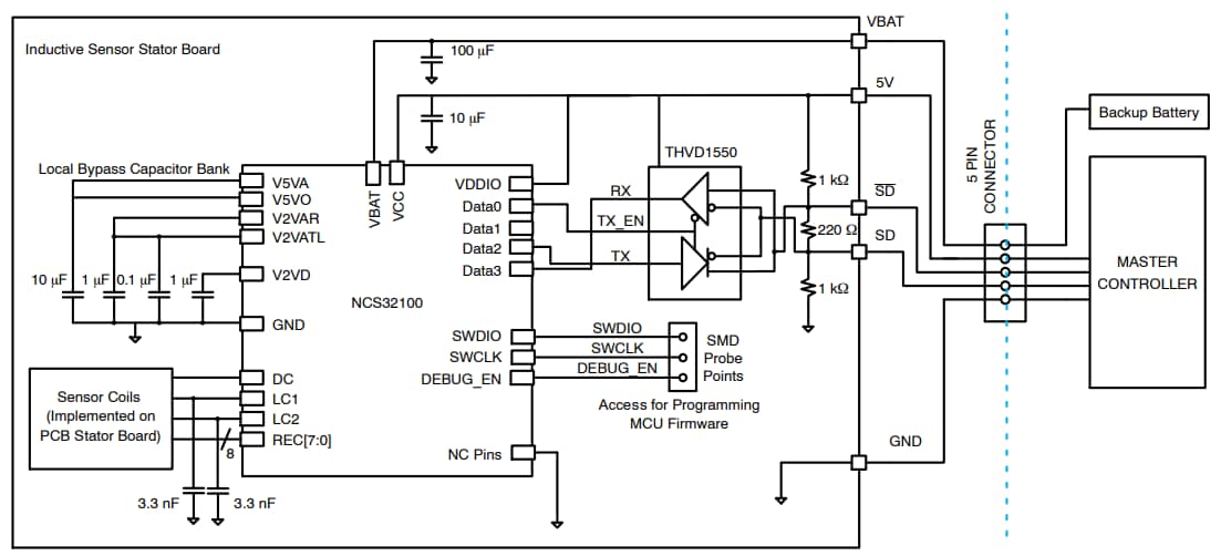
ブロック図
標準アプリケーション回路
公開: 2023-05-30
| 更新済み: 2026-01-06
