Qorvo QPB8858 RFアンプ
Qorvo QPB8858 RFアンプは、GaAs pHEMT/MESFET 75Ωプッシュ-プルRFアンプICで、34dBのフラット・ゲインおよび低ノイズが特徴です。QPB8858アンプには、効率性の高い低ノイズと低損失が備わっており、わずか7Wを消費し、5mm × 7mm QFNパッケージに収められています。このRFアンプICは、24V単供給を使用してDOCSIS 3.1アプリケーション最高1218MHzまでをサポートするように設計されています。アプリケーションには、DOCSIS 3.1、ブロードバンドCATVハイブリッド・モジュール、ヘッド・エンドCMTS機器、75Ωアンプがあります。特徴
- 高ゲイン34dB @ 1218MHz
- 調整可能なバイアス
- 帯域幅: 47MHz~1218MHz
- 47dBmv/chフラット
- 4dBの低ノイズ
- 動作温度範囲: -40°C~100°C
- 優れたコンポジット歪み
- pHEMT/MESFET機器技術
- 40ピン5mm × 7mm QFNパッケージのコンパクト・サイズ
- 290mAから7Wの電力消費
アプリケーション
- DOCSIS 3.1
- ブロードバンドCATVハイブリッドモジュール
- ヘッドエンドCMTS機器
- 75Ωアンプ
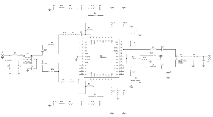
QPB8858 RFアンプのブロック図
標準アプリケーション図
公開: 2018-11-14
| 更新済み: 2023-02-02
