Qorvo QPC7331可変ケーブルスロープイコライザ
Qorvo QPC7331可変ケーブルスロープイコライザは、ブロードバンドネットワークにおける周波数依存ケーブル損失を補填するように設計されています。Qorvo QPC7331は5MHz~834MHzで動作し、ケーブル損失に対する逆応答特性を提供し、標準勾配範囲は1.3dB~18dBです。これにより、DOCSIS 3.1/4.0とCATVアンプ/伝送システムにおける精密な上流等化を実現します。SOIテクノロジー上に構築されたQPC7331は、高い直線性(入力IP3最大50dBm)と低い挿入損失(834MHz時標準1.7dB)を両立し、75Ωインピーダンスと低消費電力(標準3mA)を維持しながら、コンパクトな14ピンSMTパッケージに実装されています。特徴
- 5MHz~834MHz動作帯域幅範囲
- 逆ケーブル損失周波数応答
- 18dBスロープ範囲
- 低挿入損失
- 高直線性
- CATVアプリケーション用75Ωインピーダンス
- 5V単供給電圧
- 低電力消費
- 14ピン6mm x 6mm x 1.375mmリードレスSMTパッケージ
- 2011/65/EURoHS指令に準拠
- ハロゲンフリー、アンチモンフリー
- SVHCフリー、PFOSフリー
アプリケーション
- CATVアンプおよび伝送システム
- DOCSIS 3.1とDOCSIS 4.0ネットワーク
- ヘッドエンドおよび流通機器
- ファイバディープおよびノード+0アーキテクチャ
- 商業用RFシステム
仕様
- 5V(標準電源電圧)
- 3mA(標準電源電流)
- 最大入力電力RF範囲:24dBm~27dBm
- 標準スロープ範囲:1.3dB ~ 18dB
- 最大挿入損失:2.5dB、1.7dB(標準)
- 最大平面度:1dB 、0.6dB(標準)
- 標準入力リターン損失:-18dB
- 標準出力リターン損失:-16dB
- 最大ジャンクション温度:+125°C
- 動作マウントベース温度範囲:-30°C~+100℃
- 湿度感度レベル(MSL)3
- ESD定格
- 人体モデル(HBM)定格2(ESDA/JEDEC JS-001-2012準拠)
- 帯電デバイスモデル(CDM)定格C3(JEDEC JESD22-C101Fに準拠)
機能ブロック図
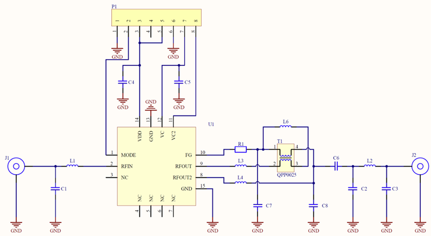
アプリケーション図
公開: 2026-01-13
| 更新済み: 2026-01-15
