Renesas Electronics ISL3300x I2Cバスバッファ
Renesas Electronics ISL3300x I2Cバスバッファには、立ち上がり時間加速装置が搭載されており、I2C仕様によって指定されている400pF(最高)を超過するバス静電容量の拡張に必要なバッファリングを実現しています。ISL3300xバッファは、パッシブバスプルアップレジスタからの電力消費を低減してデータレート性能を向上させる立ち上がり時間加速装置回路が特徴です。このデバイスには、ホットスワップ回路も搭載されており、I2Cデバイスがライブバックプレーンに接続されているとデータおよびクロックラインの破損を防止できます。ISL33002およびISL33003は、混合電源電圧アプリケーション向けにレベル変換を追加します。ISL3300x I2Cバスバッファは、-40°C~+85°Cの温度範囲および+2.3V~+5.5Vの供給電圧で動作します。特徴
- 2チャンネルI2C互換双方向バッファ
- +2.3VDC~+5.5VDC供給範囲
- >400kHz動作
- バス静電容量バッファリング
- 立ち上がり時間加速装置
- ホットスワッピング機能
- すべてのピンでの±6kV Class 3 HBM ESD保護
- SDA/SCLピンでの±12kV HBM ESD保護
- イネーブルピン(ISL33001およびISL33003)
- 論理レベル変換(ISL33002およびISL33003)
- READYロジックピン(ISL33001)
- 加速装置無効化ピン(ISL33002)
- 無鉛(RoHS準拠)8リードSOIC(ISL33001のみ)、8リードTDFN(3mm x 3mm)、8リードMSOPパッケージ
- 標準2.1mA 低零入力電流
- 標準0.5µA 低シャットダウン時電流
アプリケーション
- I2Cバスエクステンダおよび静電容量バッファリング
- テレコム、データコム、コンピュータサーバ用のサーバラック
- デスクトップコンピュータ
- ホットスワップボードの挿入とバス絶縁
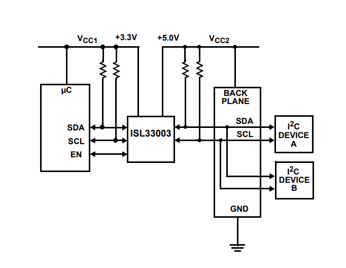
代表的な操作回路
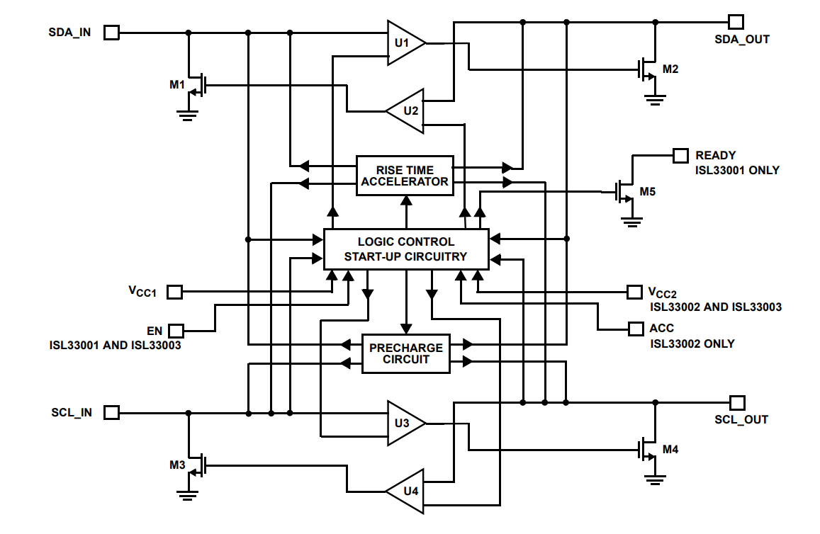
ブロック図
公開: 2019-11-21
| 更新済み: 2023-09-26
