STMicroelectronics L6462A Boost PFC Controller

STMicroelectronics L6462A Boost PFC Controller is a control IC for Transition Mode (TM) Boost PFC converters, suitable for building cost-sensitive, energy-efficient solutions. It embeds a special implementation of current-mode control that enables wide-range mains operation with low THD over a broad load range, with no need for input-voltage sensing and without a classical analog multiplier.

A pair of special circuits (Reference Current Generator [RCG], and Current Reference Shaper [CRS]) shape the reference for the peak current of the inductor to maintain a sinusoidal input current regardless of the converter’s operation, whether TM or Discontinuous Current Mode (DCM). This way, it is possible to improve efficiency at intermediate and light loads with minimal impact on input current distortion.

At full load and low AC line, the device synchronizes the power switch turn-on with the valley of the ringing following demagnetization of the boost inductor (valley switching – quasi-resonant operation). At high AC line and as the load is reduced, the IC skips ringing valleys to reduce the operating frequency progressively, so that the converter operates in DCM to optimize efficiency, while maintaining valley switching.

Boost inductor demagnetization sensing is done via the gate driver output. No auxiliary winding or other interface components are needed. The output voltage is controlled by a transconductance-type error amplifier and an accurate (2% overall) internal voltage reference. The dynamic response to large-load transients is improved by an enhanced error amplifier that prevents excessive overshoots or undershoots in the output.

The STMicroelectronics L6462A features low consumption (<60µA before start-up and 2.3mA while driving a 1nF capacitive load at 70kHz). It includes a disable function suitable for protection or for IC remote ON/OFF from a cascaded conversion stage. The device offers protection functions against overcurrent, output overvoltage, feedback failure, and inductor saturation/shorts in the bypass diode.

The totem pole output stage, capable of at least 300mA source and 600mA sink current, is suitable for MOSFET driving. All these features make the device an excellent low-cost solution for an EN 61000-3-2-compliant SMPS. L6462A is optimized to address 90VAC to 264VAC/400VOUT applications.

Features

  • PFC transition-mode current control without input voltage sensing
  • Valley skipping with valley lock
  • Very low THD in all operating conditions
  • Demagnetization sensing via gate driver
  • Overvoltage and feedback failure protections
  • Inductor saturation detection
  • Automatic burst-mode at light loads
  • Low (<60µA) start-up current
  • Low (<1.1mA) quiescent current
  • 2% overall internal reference voltage accuracy
  • -300mA/+600mA totem pole gate driver with active pull-down during UVLO and voltage clamp
  • 6-pin package

Applications

  • PFC pre-regulators for
    • AC-DC adapters and other EN61000-3-2 or JEITA-MITI compliant applications
    • LED-based lamps and luminaires

Block Diagram

Block Diagram - STMicroelectronics L6462A Boost PFC Controller

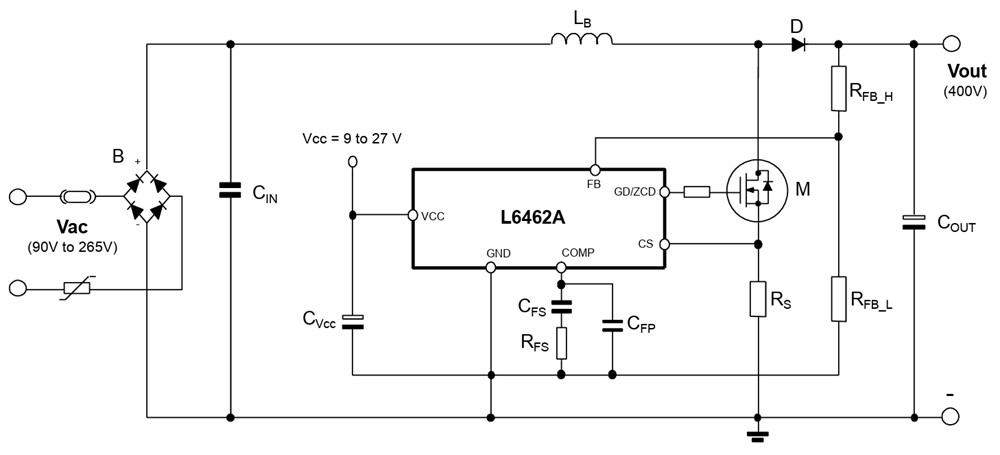
Typical Application

Application Circuit Diagram - STMicroelectronics L6462A Boost PFC Controller
公開: 2026-02-25 | 更新済み: 2026-02-27