STMicroelectronics STDRIVEG611は、ハードスイッチングアプリケーションに応じた電源UVLO、貫通状態を防止するインターロック、スマートシャットダウン付き過電流コンパレータを特徴としています。入力ピンの広範な範囲により、コントローラとのインターフェイスが容易になります。スタンバイピンは、非アクティブ期間またはバーストモード時の電力消費を低減します。STDRIVEG611は、-40°C〜125°Cの産業用温度範囲で動作します。このデバイスは、0.5mmピッチのコンパクトなQFN 4mm x 5mm x 1mmパッケージで提供されます。
特徴
- 最大600Vの高電圧レール
- dV/dt過渡電圧耐性:温度範囲全体で±200V/ns
- シンク側とソース側のパスが分離されたドライバにより最適な駆動を実現
- シンク:2.4Aおよび1.2Ω
- ソース:1.0Aおよび3.7Ω
- 6Vゲート駆動電圧用のハイサイドおよびローサイドリニアレギュレータ
- 5μsのハイサイド起動時間と高高周波数(> 1MHz)
- 伝搬遅延:45ns(遅延整合 10ns)、最小出力パルス:15ns
- ハードスイッチング動作、ブートストラップダイオード内蔵
- スマートシャットダウン付き過電流検出用コンパレータ
- VCC 、VHS 、VLS におけるUVLO機能
- フォルト信号ピンによるシャットダウン、スタンバイ、過熱保護検出
- ケルビンソース駆動と電流シャントの互換性のための個別のPGND
- ヒステリシスおよびプルダウン付き3.3V〜20V互換入力
アプリケーション
- 家電、ポンプ、コンプレッサ用モータドライバ
- ファクトリオートメーション、サーボ、産業用ドライブ
- E-バイク、電動工具
- クラスDオーディオアンプ
- DC/DCおよび共振コンバータ、PFC、バッテリ充電器およびアダプタ
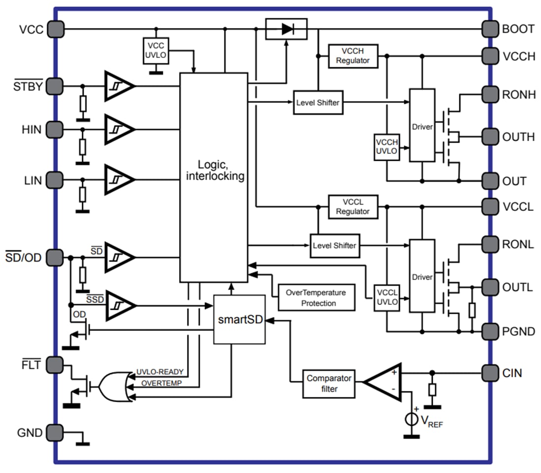
ブロック図
ビデオ
公開: 2024-11-22
| 更新済み: 2025-10-06

