STM ALED6000モノリシック・スイッチングレギュレータは、調整可能な電流制限に対応しており、公称出力LEDの電流に応じてインダクタのRMS電流を選択できるように設計されています。スイッチング周波数の適応性によって、アプリケーションのサイズをコンパクトにできます。デジタル周波スケーリングによってパルス-by-パルス電流センシングが向上しており、さまざまなアプリケーション条件で効果的な定電流保護を実装します。VBIASピンの組み込みスイッチオーバー機能によって、効率性が最大限に高められます。
複数のデバイスは、SYNCHピンを共有することで同期が可能であり、低ノイズアプリケーションでビートノイズを防止し、入力電流のRMS値を小さくできます。
特徴
- AECQ100認証
- 最大3A DC出力電流
- 動作入力電圧: 4.5V~61V
- RDS(on) = 標準250mΩ
- 調節可能なfSW (250kHz~1.5MHz)
- 専用ピンを用いた調光機能
- 低IQシャットダウン(VINから標準10 µA)
- 低IQ動作(標準2.4 mA)
- ±3%出力電流精度温度過昇
- 同期化
- 専用ピンを用いたイネーブル
- 調節可能ソフトスタート時間
- 調節可能な電流制限
- 低ドロップアウト動作(最大12μs)
- VBIASが軽負荷時の効率を向上
- 自動回復サーマルシャットダウン
アプリケーション
- 車載システムに適する
- HB LED駆動アプリケーション
- ハロゲン電球の交換
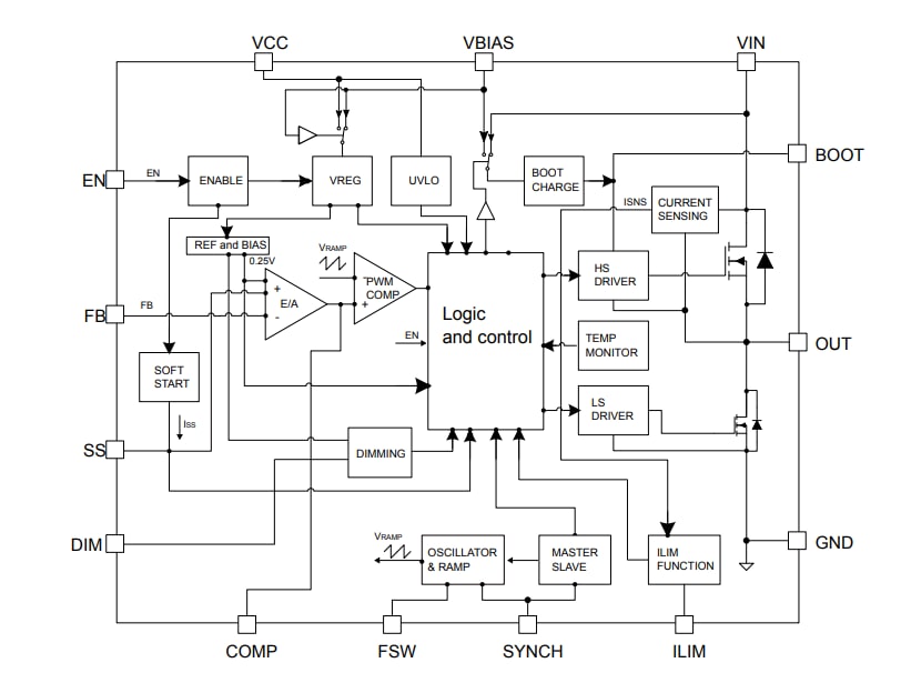
ブロック図
アプリケーション図
公開: 2021-02-16
| 更新済み: 2022-03-11

