STMicroelectronics EVALSTGAP4Sデモボード
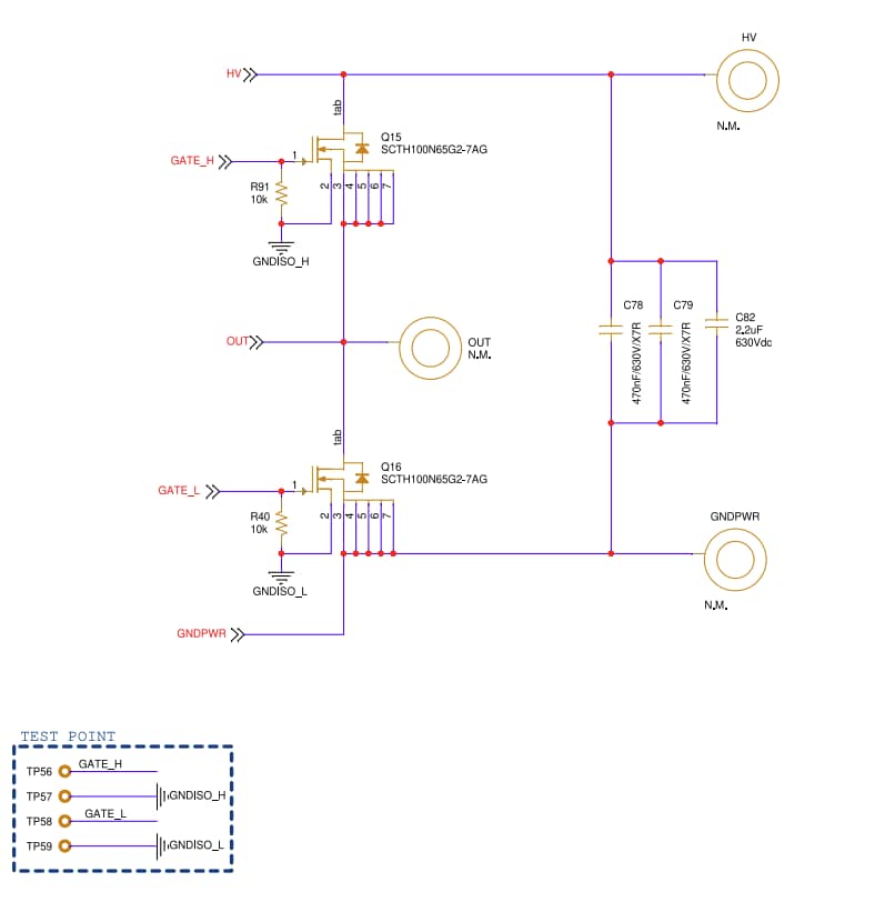
STマイクロエレクトロニクス (STMicroelectronics) EVALSTGAP4Sデモボードは、IGBT および SIC MOSFET用の先端ガルバニック絶縁ゲート・ドライバであるSTGAP4Sを評価します。このデモボードは、最大650Vの定格電圧で電力スイッチを駆動します。ハーフブリッジ構成で接続されたH2PAK-7パッケージに収められたSiC MOSFET 2台が搭載されています。このデモボードは、STEVAL-PCC009V2およびSTSW-STGAP4 GUと組み合わされる時、SPIインターフェイスを通じてドライバの保護と制御機能を有効化、構成、または無効化することができます。EVALSTGAP4Sボードは、LV側供給、HV 18V / -5V駆動供給のフライバック、障害LEDインジケータを対象としたオンボード 3.3Vリニアレギュレータを備えています。この デモボードは、RoHSに準拠しています。特徴
- ハーフブリッジ設定
- 650V SCTH100N65G2-7AG、20mΩ SIC MOSFET
- 最大520V(MOSFETとコンデンサ定格によって制限)の高電圧レール
- 3.3Vオンボード・リニアレギュレータ(LV側供給用)
- フライバック(HV 18V/-5V駆動供給用)
- 絶縁全体で1200Vの最高動作電圧
- LEDの故障インジケータ
- STEVAL-PCC009V2およびSTSW-STGAP4 GUIとの組み合わせでの使用に最適
- RoHS準拠
公開: 2023-07-14
| 更新済み: 2025-08-12
