STMicroelectronics L6984同期降圧型スイッチング・レギュレータ
STMicroelectronics L6984同期降圧型スイッチング・レギュレータは、最大400mAまでDCを供給できます。出力電圧調整範囲は、0.9Vからです。固定3.3V VOUTには、外付けレジスタ・ドライバは不要です。低消費電力モード(LCM)は、自動車の駐車時にアクティブとなるアプリケーション用に設計されています。LCMは、出力電圧リップルが制御されており、軽負荷時の効率を最大化します。低ノイズモード(LNM)は、負荷電流範囲でのスイッチング周波数をほぼ一定にします。これは、カー・オーディオ/センサのような低ノイズ・アプリケーション仕様で機能します。PGOODオープン・コレクタ出力は、パワーアップ・フェーズでの出力電圧シーケンシングを実装できます。中から重負荷の高効率用に設計された同期整流、および高スイッチング周波数機能により、アプリケーションのサイズが小型化されます。ローサイドの電力素子におけるパルスごとの電流検出は、効果的な定格電流保護を実装します。特徴
- DC出力電流: 400mA
- 動作入力電圧: 4.5V~36V
- 同期整流
- 低消費量モードまたは低ノイズモード
- 75µA IQ、軽負荷(LCM VOUT = 3.3V)
- 13µA IQ-SHTDWN
- 調節可能なfSW(250kHz - 600kHz)
- 0.9Vから調節可能な出力電圧
- 3.3VのVOUTには抵抗分圧器が不要
- VBIASが軽負荷時の効率を最大化
- 350mAのバレー電流制限
- 固定オンタイム制御方式
- PGOODオープンコレクタ
- サーマルシャットダウン
アプリケーション
- バッテリ駆動アプリケーション(LCM)
- センサ(LNM)
- 電子メータ計測
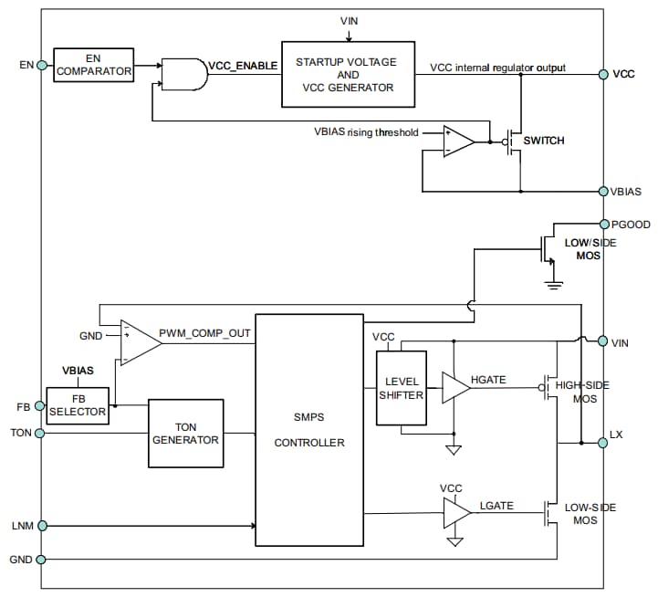
ブロック図
ビデオ
公開: 2018-12-19
| 更新済み: 2023-02-28
