STMicroelectronics STEF12H60M 60A電子ヒューズ
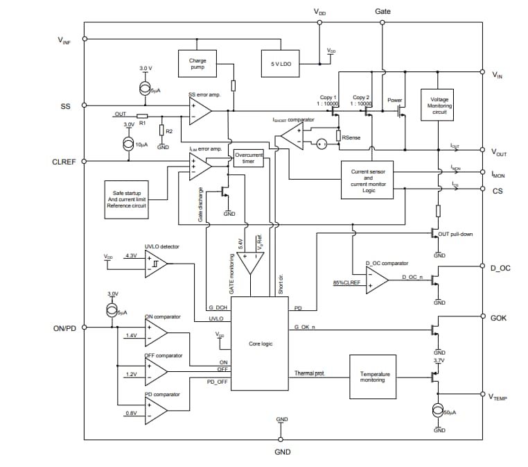
STMicroelectronics STEF12H60M 60A電子ヒューズは、12V DC電力線での出力電流と入力電圧の監視を目的に最適化されています。STEF12H60Mは、主電源レールに直列接続すると過電流状態を検出し、それに反応できます。STEF12H60Mは、過負荷状態が発生した際にユーザーによって定義された値を保存するために出力電流を制限します。さらに、正確な電流モニタ信号によって、システムコントローラICへの負荷電流に関する連続情報が実現しています。正確な温度センサーは、システムコントローラがデバイスの電力損失を制御下に保つことを許可するモニタ信号も生成します。電源ON時間はプログラミングが可能で、起動動作時の突入電流を制御します。複数のSTMSTEF12H60M 60A電子ヒューズは、起動段階の並列動作と電流のスムーズな共有を実現し、専用の電流平衡機能を実装します。STEF12H60Mヒューズには、低電圧ロックアウト機能、自己診断、絶対熱保護も組み込まれています。
特徴
- 60A連続電流
- 入力電圧範囲5V~18V
- 調整可能な電流制限機能
- 入力の低電圧ロックアウト
- 集積0.85mΩパワーMOSFET
- 有効/無効ピン
- プログラマブル電源ON時間
- 正確な電流モニター信号
- 精密温度モニタ―
- 過電流および故障状態フラグ
- 内部MOSFET自己診断
- 並行動作
- 熱保護
- 障害管理には、ラッチオフまたは自動再試行の型式を含む
- QFN32- 5mm x 5mmパッケージ
- -40°C~125°Cの温度範囲
アプリケーション
- サーバーのメインeFuse
- ホットスワップボード
- 高電力工業12Vレール保護
ブロック図
公開: 2021-02-10
| 更新済み: 2022-03-11
