LNBH26Sは、国際基準に従った衛星LNBモジュールの供給/インターフェース接続を目的とした、統合型ソリューションです。デュアルチューナー衛星レシーバ向けのこのシンプルで完全なソリューション完全ソリューションには、低コストおよび外部部品数での高性能が備わっています。
特徴
- LNBとI²Cバスの間のインターフェース一式
- シングル12V供給動作および高効率性(標準93% @ 0.5A)用内蔵DC/DCコンバータ
- 外部レジスタによって選択可能な出力電流制限
- 主な衛星受信機の出力電圧仕様に準拠(15のプログラミング可能なレベル)
- 広く受け入れられている標準に合った正確な内蔵22kHzトーンジェネレータ
- 22kHzトーン波形整合性保証、負荷状態なし
- レギュレータ後の低ドロップおよび高効率性昇圧PWMにパワーN-MOSを統合し、電源損失を低減
- 消費を抑えるためのLPM機能(低消費電力モード)
- I2C診断ビットを使用した過負荷および過熱内部保護
- LNB短絡ダイナミック保護
- 出力電源ピンでの±4kV ESD耐性
- RoHS準拠
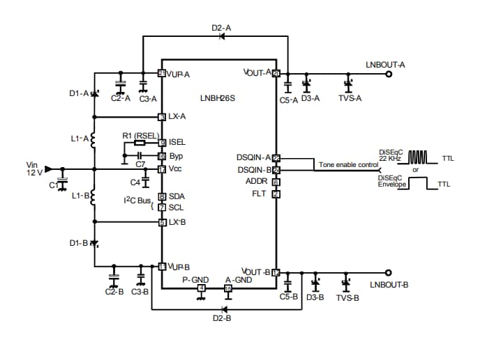
回路図
レイアウト
公開: 2019-11-01
| 更新済み: 2024-02-27

