STMicroelectronics STPD01プログラマブル同期バックコンバータ
STMicroelectronics STPD01プログラマブル同期バックコンバータは、USB電源供給仕様にしたがったアプリケーションの電源供給に適しています。このデバイスは、内部パワーMOS同期整流、内部補償、ケーブル降下補償、オプションのクロック・ディザリングを活用した2つのプログラマブル・スイッチング周波数が特徴です。STPD01バックコンバータは、過電圧、過電流、温度過昇が保護されています。また、集積プログラマブル・ウォッチドッグによって、完全システムの堅牢性と安全性が向上しています。さまざまなレベルの出力電圧と電流制限は、I2Cインターフェイスを介して動的に設定できます。このプログラマブル同期バックコンバータは、ACアダプタ、USBハブ、PCモニタ、スマートTV、USB電力分配(USB-PD)での使用に最適です。特徴
- 内部パワーMOS同期整流
- 内部補償
- ケーブル落下保証
- I2Cバス制御
- 6V~26.4V入力電圧範囲
- 20mV(最小)ステップVout設定で3V~20V
- 30mV/μs(最高)スルーレート制御
- 50mAステップIout設定で0.1A~3A
- 組み込み放電機能
- オプションのクロック・ディザリングを活用した2つのプログラマブル・スイッチング周波数
- I2Cによってセットされたウォッチドッグタイマ
- 構成可能な割り込みピン
- ソフトスタート
- 保護:
- 過電圧保護(OVP)
- IPEAK保護
- 過熱保護(OTP)
- 短絡保護(SCP)
- 低電圧ロックアウト(UVL)
- パワーONピン
- プログラマブル定電流制限
- QFN 3mm x 4mm 24Lパッケージでご用意あり
アプリケーション
- ACアダプタ
- USBハブ
- PCモニタ
- スマートTV
- USB-PD
ブロック図
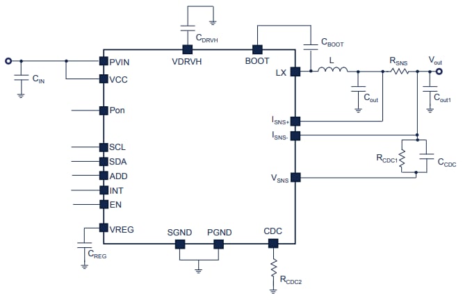
アプリケーション回路図
ビデオ
公開: 2021-01-07
| 更新済み: 2022-06-28
