STMicroelectronics STPMC1プログラマブル・エネルギー計算機IC
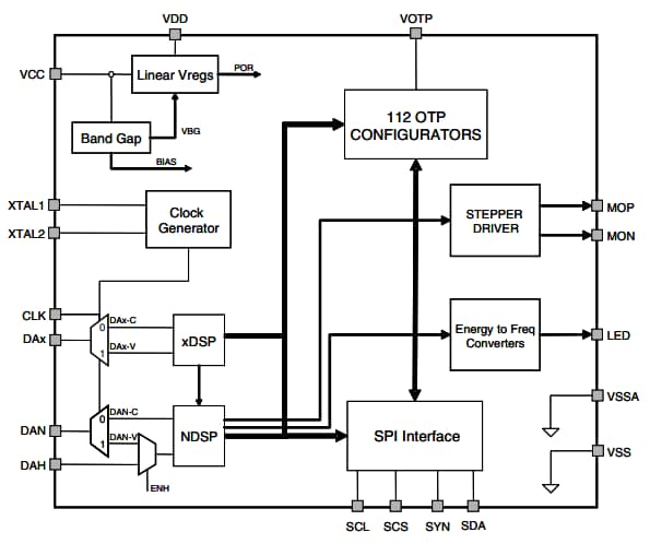
STMicroelectronics STPMC1プログラマブルPoly-Phaseエネルギー計算機ICは、Rogowski、電流トランス、シャント、またはホール電流センサを活用した電力線システムでの効果的なエネルギー測定を目的に設計されたASSPです。STPMC1は、1つまたは複数のSTPMSx ICと組み合わせると、1相、2相、または3相のエネルギーメータに必要なすべての機能が実装されます。さらに、STPMC1エネルギー計算機ICは、マルチ機能エネルギーメータ用のマイクロプロセッサと組み合わせることができます。あるいは、シンプルなアクティブ・エネルギー・メータのためにステッパモータを直接駆動できます。STMicroelectronics STPMC1プログラマブルPoly-Phaseエネルギー計算機ICは、5つの入力データピンが特徴で、最初の3つは位相の電圧と電流の情報を受け取ります。各データ入力は、2つのΔΣ信号を処理し、時間内に多重化し、STPMSxデバイスによって生成されます。第4の入力は、多重化ΔΣ信号も受信し、中性電流または他の信号のセンシングにも使用できます。第5の入力データピンは、非多重ΔΣ信号を受け入れ、ホールセンサからの磁場情報のセンシングに使用できます。
STPMC1は、4台の内蔵ハードワイアードDSP(デジタル信号処理)装置を使用した高速で効率的なデジタルアーキテクチャによる非常に高い計算精度を達成しています。これらの装置は、ΔΣ演算ブロックを採用することで、リアルタイムでΔΣストリームのすべての計算を実行します。STPMC1は、SPIポートを介して構成およびキャリブレーションされており、これによってすべてのデータの記録とアクセスも実現できます。構成とキャリブレーション・データは、112ビットOTPブロックに保存できます。あるいは、マイクロプロセッサベースのメータで動的に設定できます。
特徴
- 2~4本のワイヤで1、2、または3相WYEおよびデルタサービスをサポート
- 累積アクティブおよびリアクティブ・ワイドバンドならびに基本高調波エネルギーを計算
- 各位相のアクティブおよびリアクティブ・エネルギー、RMS、瞬時電圧、電流値を計算
- Rogowskiコイル、電流トランス、シャントまたはホール電流センサをサポート
- 独自リップルフリー・エネルギー計算アルゴリズム
- プログラマブルパルス出力
- ステッパモータ出力
- 中性電流、温度、磁場の監視
- OTPメモリ(構成とキャリブレーション用)
- SPIインターフェイス
- IEC 62052-11 / 62053-21 / 62053-23規格に対応
- 1:1000ダイナミックレンジで0.1%未満の誤差
アプリケーション
- 電力計
ビデオ
ブロック図
公開: 2020-07-13
| 更新済み: 2025-01-15
