特徴
- 800Vアバランシェの頑丈なパワーセクション
- 低EMI向け周波数ジッタとPWM動作
- Lタイプは60kHz、Hタイプは115kHz
- <50mWスタンバイ電流@ 265VAC
- 調節可能セットポイントでの電流制限
- 調節可能かつ精密な過電圧保護
- オンボードソフトスタート
- 故障状態後の安全自動リスタート
- ヒステリシス・サーマルシャットダウン
アプリケーション
- 民生機器や家庭用機器の補助電源
- ATX補助電源
- 低/中電力AC-DCアダプタ
- セットトップボックス、DVDプレーヤー、レコーダー、白物家電用SMPS
VIPer27標準トポロジ
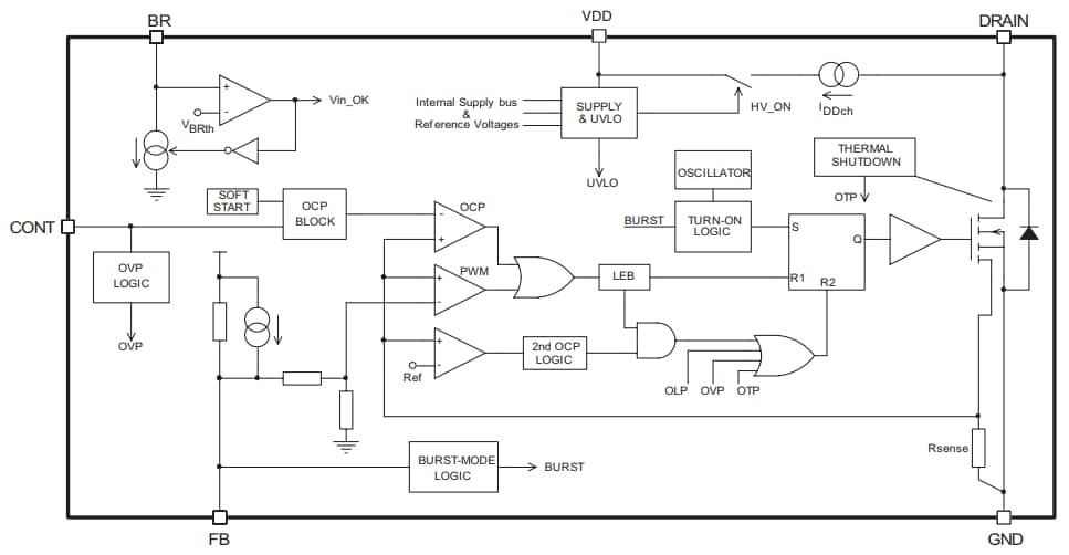
VIPer27のブロック図
公開: 2019-01-23
| 更新済み: 2024-01-19

