STMicroelectronics VL53L7CH飛行時間型(ToF)センサ
STMicroelectronics VL53L7CH ToF(Time-of-Flight)センサは、8x8(64ゾーン)マルチゾーン対応センサで、対角90°の超広角FoVを提供します。このセンサは、マルチゾーンに対応した生のToFセンサデータ必要とするAIアプリケーション向けの、コンパクトで正規化されたヒストグラム(CNH)の革新的な出力が特長です。各ゾーンで測定されたIR信号は、各ヒストグラムビンを経由してホストへ生データとして送信されます。VL53L7CH ToFセンサは、ユーザーがヒストグラムの分解能を最大128ビンまで変更でき、ビンの幅を定義できます。このセンサは、最大60Hzのサンプルレート、2cm~350cm/ゾーン範囲、連続または自律動作レンジングモードが特長です。VL53L7CH ToFセンサは、1.8V/ 3.3V/ 2.8V IOVDD 、または 1.8V IOVDD 電圧で3.3V、または2.8V AVDD のいずれかの組み合わせで動作します。VL53L7CH ToFセンサは、VL53L8CHとドライバの互換性、VL53L5CXおよびVL53L7CXとピン配置の互換性があります。このセンサは、寸法6.4mm x 3mm x 1.6mmでご用意があり、光LGA16パッケージに収められています。VL53L7CH ToFセンサは、コーヒー機や飲料ディスペンサーのカップリム検出、スマートビル の人数カウントに使用されます。その他のアプリケーションには、ロボットや掃除機のフロア検出、ジェスチャ・モーション、手姿勢認識が含まれます。
特徴
- AIを対象としたコンパクトで正規化されたヒストグラム(CNH)データ出力:
- 最大64の別々のゾーンを出力するマルチゾーン・データ
- 各ビンの信号数が備わったヒストグラム出力
- 最大128のビンのヒストグラムのプログラマブル・サイズ
- 最小ビン幅: 37mm
- I2Cを介した最大最高周波数:30Hz
- 各ゾーンについて報告された周囲の IR 光レベル
- すべての飛行時間(ToF)処理データ(距離、信号振幅、反射率)を利用可能
- 超広視野角(FoV):
- 60° x 60角型FoV(90対角)
- ホストをウェイクアップさせるための割り込み・プログラマブル閾値が備わった自律低消費電力モード
- 最大350cmの範囲
- ターゲットが移動したかどうかを検出する各ゾーンのモーションインジケータ
- ユーザーの期待を満たす高度に構成可能なCNH:
- 15Hzで18ビンの64ゾーン
- 15Hzで36ビンの32のゾーン
- 25Hzで48ビンの16のゾーン
- 簡単な統合:
- リフロー可能なシングルコンポーネント
- 1.8V/3.3V/2.8V IOVDD 、または1.8V IOVDD で3.3V、または2.8V AVDD のいずれかの組み合わせ
- 広範なカバーガラス材料との互換性
- VL53L8CHとの互換性があるドライバ
- VL53L5CXおよびVL53L7CXとのピン対ピン互換性あり
- 完全統合小型モジュール:
- 940nm不可視光垂直キャビティ面発光レーザー(VCSEL)
- スクエアFoVを可能にするトランスミッタとレシーバの両方の拡散光学素子(DOE)
- 受信アレイの単一光子アバランシェダイオード(SPAD)
- ファームウェアを実行する低消費電力マイクロコントローラ
- 寸法:6.4mm x 3mm x 1.6mm
アプリケーション
- コーヒー機および飲料ディスペンサのカップリム検出
- マルチゾーン生データを必要とするAIアプリケーション
- スマートビルやスマートホームのための人数 カウント
- ロボットおよび掃除機のフロアセンシング
- ジェスチャ動作および手姿勢認識
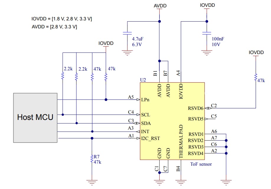
システムブロック図
アプリケーションのスキーム図
公開: 2023-07-21
| 更新済み: 2025-07-19
