LED1202ドライバを使用すると、継続時間と繰返回数も構成できるパターン・シーケンスが可能になります。また、このデバイスは、マルチデバイス・アプリケーションにおける共有タイミング同期のための共通クロック・ドメインも実現しています。LED1202で実現しているその他の機能には、サーマルシャットダウンとオープンLED検出があります。
LED1202 I²Cインターフェイスは、高速モード仕様に基づいており、最高400kHzで動作します。理想的には、2本の構成ピン(A0/A1)のみを使用した8個のI²Cアドレスが可能です。LED1202は、Flip-Chip 20パッケージ1.71 x 2.16 x 0.5mm 20バンプ(0.4mmピッチ)、QFN20 3x3パッケージ3 x 3 x 0.6mm(0.5mmピッチ)で販売されています。
特徴
- 供給範囲: 2.6V~5V
- シングルLED向け12チャンネル
- 20mAの通電能力/チャンネル
- 16mAで1%(typ)、2.5mAで2%(typ)の電流整合
- 1.8V互換I²C制御インターフェイス
- 8ビット・アナログ調光による個々の制御
- 12ビット・ローカルPWM分解能
- 8つのプログラマブル・パターン
- プログラマブル・パターン・シーケンス
- 複数デバイス・アプリケーションを対象とした外部同期
- チャンネル間での位相シフト
- オープンLED検出
- 過熱保護
- 8個の構成可能I²Cスレーブ・アドレスとグローバル・アドレス
- 障害フラグピン
アプリケーション
- RGB LED照明、フェードインとフェードアウト呼吸効果、インジケータライト:
- ウェアラブル電子機器
- バッテリ駆動のデバイス
- ポータブルアクセサリ
ビデオ
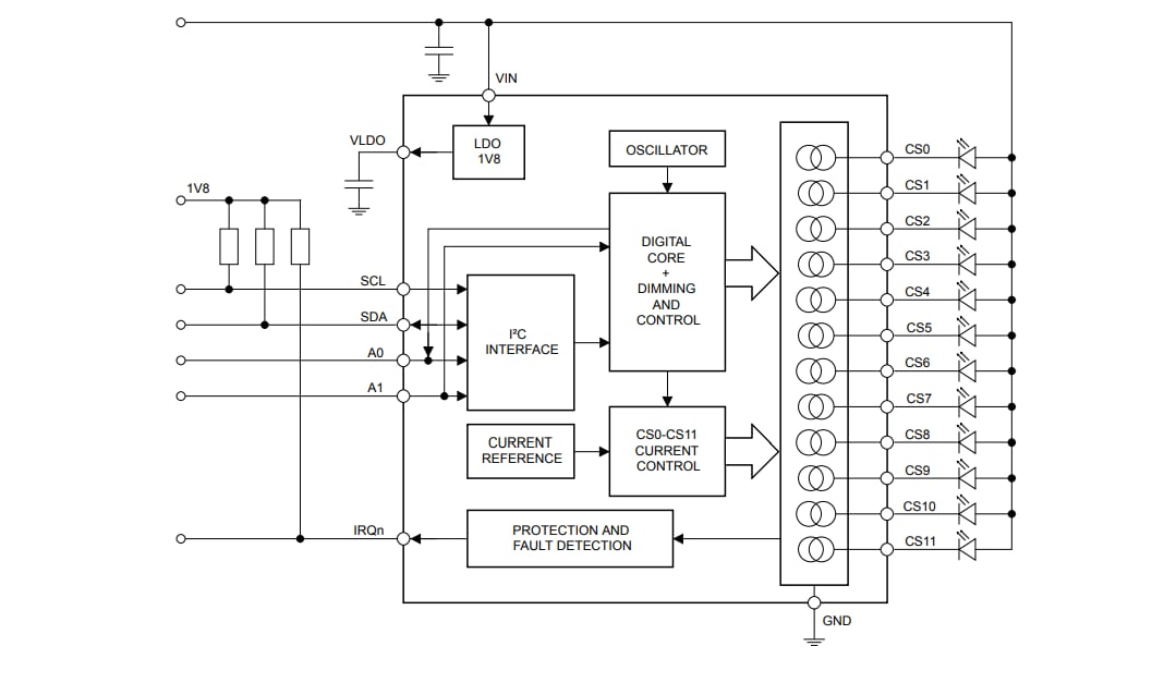
ブロック図
公開: 2019-03-28
| 更新済み: 2024-12-17

