![]() |
||||||||||||||||||||
TI LM315x Series SIMPLE SWITCHER® ControllersTexas Instruments SIMPLE SWITCHER® Controllers are easy to use and simplified step down power controllers capable of providing up to 12A of output current in a typical application. TI LM3151 / LM3152 / LM3153 SIMPLE SWITCHER Controllers operate with an input voltage range from 6V-42V, feature a fixed output voltage of 3.3V, and offer switching frequencies of 250kHz, 500kHz, and 750kHz. LM3150 offers adjustable output to 1MHz. These SIMPLE SWITCHER Controllers employ a Constant On-Time (COT) architecture with a proprietary Emulated Ripple Mode (ERM) control that allows for the use of low ESR output capacitors, which reduces overall solution size and output voltage ripple. These synchronous step-down controllers are designed for use in telecom, networking equipment, security surveillance, and other applications.
LM3150 Features
LM3151/52/53 Features
|
||||||||||||||||||||
|
||||||||||||||||||||
|
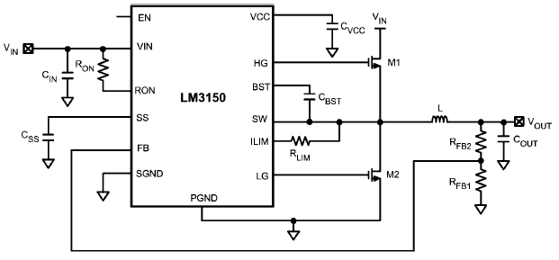
LM3150 Typical Application ![]() LM3151/52/53 Typical Application ![]() |
||||||||||||||||||||
![]() |
公開: 0001-01-01
| 更新済み: 0001-01-01




LM3150 Datasheet

